Epson RX8804CE I2C-Bus Interface Real Time Clock Modules
Epson RX8804CE I2C-Bus Interface Real Time Clock Modules have a built-in frequency adjusted 32.768kHz crystal unit and DTCXO. The modules feature an I2C-Bus interface (400kHz) and selectable clock output (32.768kHz, 1024Hz, 1Hz). The RX8804CE devices offer a 1.6V to 5.5V interface voltage range, a 1.5V to 5.5V temperature-compensated voltage range, and a 1.5V to 5.5V timekeeping range. Various functions include a full calendar, alarm, timer, and event detection.Specifications
- Built-in frequency adjusted 32.768 kHz crystal unit and DTCXO
- I2C-Bus interface (400kHz)
- 1.6V to 5.5V interface voltage range
- 1.5V to 5.5V temperature-compensated voltage range
- 1.5V to 5.5V clock supply voltage range
- Selectable clock output (32.768kHz, 1024Hz, 1Hz)
- Functions include full calendar, alarm, timer, and event detection
- Time-stamp synchronizing to the event detection of EVIN-pin
- SOUT-pin outputs a selected flag bit value
- 0.35µA to 1.6µA current consumption range
- -40°C to +105°C operating temperature range
- Lead-free and RoHS compliant
Applications
- Handy equipment
- Outdoor units
- Industrial machines
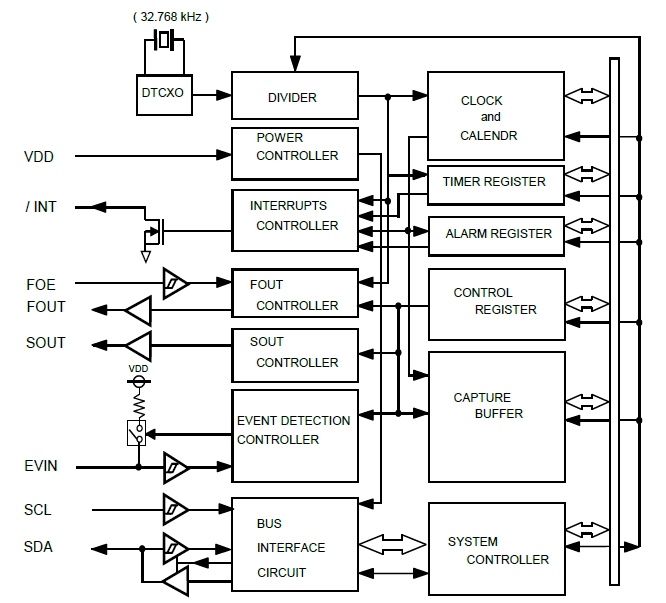
Block Diagram
Additional Resources
Publicerad: 2019-06-07
| Uppdaterad: 2023-08-08
