Espressif Systems ESP32-H2-MINI-1x BLE & IEEE 802.15.4 Modules

Espressif Systems ESP32-H2-MINI-1x  BLE and IEEE 802.15.4 Modules are powerful, generic BLUETOOTH® Low Energy and IEEE 802.15.4 combo modules featuring a rich set of peripherals. The ESP32-H2-MINI-1x modules are suitable for building Internet of Things (IoT) applications with high power consumption requirements.

The Espressif Systems ESP32-H2-MINI-1x Module is based on the ESP32-H2 System-on-Chip (SoC), a 32-bit RISC-V single-core CPU that operates at up to 96MHz. The CPU of the ESP32-H2 can be powered off to make use of the low-power coprocessor to constantly monitor the peripherals for changes or crossing of thresholds. The ESP32-H2-MINI-1x integrates I2C, I2S, SPI, UART, ADC, LED PWM, ETM, GDMA, PCNT, PARLIO, RMT, TWAI®, MCPWM, USB Serial/JTAG, temperature sensor, general-purpose timers, system timer, and a watchdog timer, as well as up to 19 GPIOs.

The compact ESP32-H2-MINI-1x modules are pin-to-pin compatible with the ESP32-C3-MINI and ESP32-C6-MINI modules. The ESP32-H2-MINI-1x can be used for building Thread end devices, as well as Thread border routers and Matter bridges by combining the component and an ESP Wi-Fi® SoC.

Features

  • 3.0V to 3.6V operating voltage
  • CPU and on-chip memory
    • ESP32-H2 embedded, RISC-V single-core 32-bit LX7 microprocessor, up to 96MHz
    • 128KB ROM
    • 320KB SRAM
    • 4KB LP memory
    • 2MB or 4MB in-package flash
  • Bluetooth
    • Bluetooth Low Energy (Bluetooth 5.3 certified)
    • Bluetooth mesh
    • Bluetooth Low Energy long-range (Coded PHY, 125Kbps and 500Kbps)
    • Bluetooth Low Energy high speed (2Mbps)
    • Bluetooth Low Energy advertising extensions and multiple advertising sets
    • Simultaneous Broadcaster, Observer, Peripheral, and Central devices
    • Multiple connections
    • LE power control
  • Antenna options
    • Onboard PCB antenna (ESP32-H2-MINI-1)
    • External antenna via a connector (ESP32-H2-MINI-1U)
  • IEEE 802.15.4
    • IEEE Standard 802.15.4-2015 compliant
    • Supports 250Kbps data rate in the 4GHz band and OQPSK PHY
    • Supports Thread
    • Supports Zigbee 3.0
    • Supports Matter
    • Supports other application-layer protocols (HomeKit, MQTT, etc)
  • Peripherals
    • Up to 19x GPIOs – 3x strapping pins
    • I2C, I2S, SPI, UART, ADC, LED PWM, ETM, GDMA, PCNT, PARLIO, RMT, TWAI, MCPWM, USB Serial/JTAG, temperature sensor, general-purpose timers, system timer, and watchdog timer
  • Integrated 32MHz crystal oscillator on the module
  • -40°C to +105°C operating ambient temperature range

Applications

  • Smart homes
  • Industrial automation
  • Health care
  • Consumer electronics
  • Wearables
  • Smart agriculture
  • Matter solutions
  • Service robots
  • Generic low-power IoT sensor hubs
  • Generic low-power IoT data loggers

Videos

Block Diagram

Block Diagram - Espressif Systems ESP32-H2-MINI-1x BLE & IEEE 802.15.4 Modules

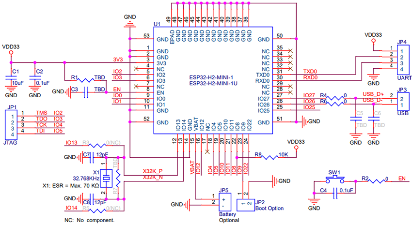
Peripheral Schematic

Schematic - Espressif Systems ESP32-H2-MINI-1x BLE & IEEE 802.15.4 Modules
Publicerad: 2023-04-21 | Uppdaterad: 2026-02-05