Infineon Technologies REF_XDPS21081_65W1 USB-PD SMPS Reference Design

Infineon Technologies REF_XDPS21081_65W1 USB-PD SMPS Reference Design features a digital flyback controller, 600V CoolMOS™ C7 Superjunction MOSFET, OptiMOS™ PD synchronous-rectification MOSFET, a 30V OptiMOS™ MOSFET which serves as a safety switch and a small-signal-MOSFET. The Reference Design meets various regulatory limits and allows for small form factor designs.

The Infineon REF_XDPS21081_65W1 USB-PD SMPS Reference Design is a 65W USB-PD type C charger with a universal input voltage range of 90VAC~264VAC. The Design supports a 5V/3A, 9V/3A, 12V/3A, 15V/3A, and 20V/3.25A output.

Features

  • Universal input voltage range 90~264VAC
  • Up to 65W continuous power with peak efficiency of more than 93%
  • Fixed output: 5V/3A, 9V/3A, 12V/3A, 15V/3A, 20V/3.25A
  • Meets EU CoC Tier 2 and DoE Energy Star Level VI average efficiency and no-load input power requirements

Applications

  • USB-PD
  • Charging
  • Consumer goods
  • Power supply
  • SMPS

List of Components

•  Forced Quasi-Resonant ZVS Flyback Controller (XDPS21081)
•  600V CoolMOS™ C7 Power Transistor (IPL60R185C7)
•  OptiMOS™ Small-Signal Transistor (BSL606SN)
•  OptiMOS™ 5 100V Power Transistor (BSC0802LS)
•  OptiMOS™ PD Power Transistor (BSZ0905PNS)

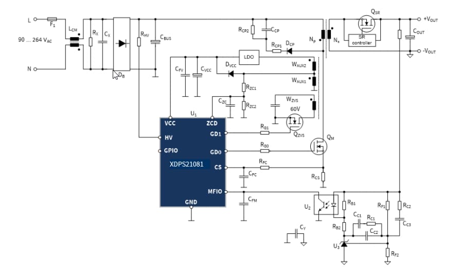
Simplified demo circuit

Infineon Technologies REF_XDPS21081_65W1 USB-PD SMPS Reference Design

PCB Layout

Infineon Technologies REF_XDPS21081_65W1 USB-PD SMPS Reference Design
Publicerad: 2021-05-24 | Uppdaterad: 2026-02-17