Infineon Technologies TLD5542-1 H-Bridge DC-DC Switching Controller
Infineon Technologies TLD5542-1 H-Bridge DC-DC Switching Controller is a single inductor high-power buck-boost controller with an SPI interface for diagnostics and control. This switching controller integrates constant current and constant voltage regulation, limp home function, and advanced protection features for the device and load. The TLD5542-1 controller drives multiple loads with a single IC with fast output discharge operation, providing enhanced features like analog and PWM dimming. This switching controller operates at a 4.5V to 40.0V device input supply voltage range and a 4.5V to 55.0V power stage input supply voltage range.The TLD5542-1 controller offers a 200kHz to 700kHz switching frequency range, a 5MHz SPI clock frequency, and a junction temperature range of -40°C to +150°C. This switching controller provides ±3% LED current accuracy and up to 96% maximum efficiency in every condition. Typical applications include a high laser beam for ADB applications, compact multichannel LED driver modules, a high current voltage regulator, and a wireless in-cabin charger.
Features
- Single inductor high-power buck-boost controller
- SPI for diagnostics and control
- Constant current (LED) and constant voltage regulation
- Drives multiple loads with a single IC with fast output discharge operation
- Limp home function (fail-safe mode):
- Limp home activation via LHI pin
- EMC-optimized device that features an auto-spread spectrum
- LED and input current sense with dedicated monitor outputs
- Advanced protection features for device and load
- TLD55421QV:
- PG-VQFN-48 package
- TLD55421QU:
- PG-TQFP-48 package
- Enhanced dimming features like analog and PWM dimming
- Automotive AEC qualified
- Protective functions:
- Overload protection of external MOSFETs
- Shorted load, output overvoltage protection
- Input under-voltage protection
- Thermal shutdown of a device with autostart behavior
- Electrostatic Discharge Protection (ESD)
Specifications
- 4.5V to 40V device input supply voltage range
- 4.5V to 55V power stage input supply voltage range
- 200kHz to 700kHz switching frequency range
- 5MHz SPI clock frequency
- -40°C to +150°C junction temperature range
Applications
- High-power LED driver in automotive applications
- Laser high beam for ADB applications (adaptive beam)
- Compact multichannel LED driver modules (single DC-DC for combined loads)
- High current voltage regulator
- Wireless in-cabin charger
Block Diagram
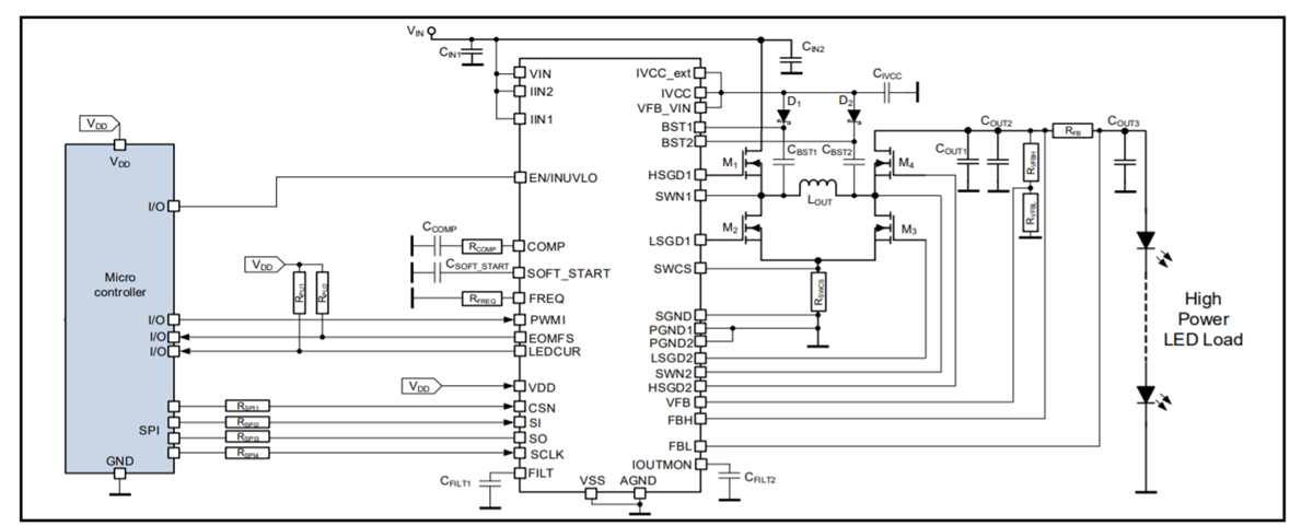
Application Circuit Diagram
Publicerad: 2020-10-13
| Uppdaterad: 2024-12-02
