Infineon Technologies TLS710B0EJ Demo Board
Infineon Technologies TLS710B0EJ Demo Board is engineered to evaluate TLS710B0, a low dropout linear voltage regulator for load current up to 100mA. The TLS710B0 device with a typical quiescent current of 40μA provides an ideal solution for systems that require low operating current. The regulator features a low dropout voltage of 250mV when the output current is <100mA. Infineon Technologies TLS710B0EJ Demo Board offers a wide input voltage range of 4V to 40V and supports voltage cranking applications. Typical board applications include automotive general ECUs, body modules and gateways, infotainment, harsh environments, dashboards, and more.Features
- Wide 4V to 40V input voltage range
- 5V output voltage
- ±2% output voltage precision
- Up to 100mA output current
- Low dropout voltage of 250mV (typical) at 100mA output current
- Low 40μA current consumption
- Stable with a small output capacitor of 1μF
- Wide -40°C to +150°C temperature range
- Green product (RoHS compliant)
- AEC Qualified
Applications
- Automotive general ECUs
- 2-wheeler ECUs
- Infotainment
- Alarms
- Dashboards
- Body modules, gateways
Block Diagram
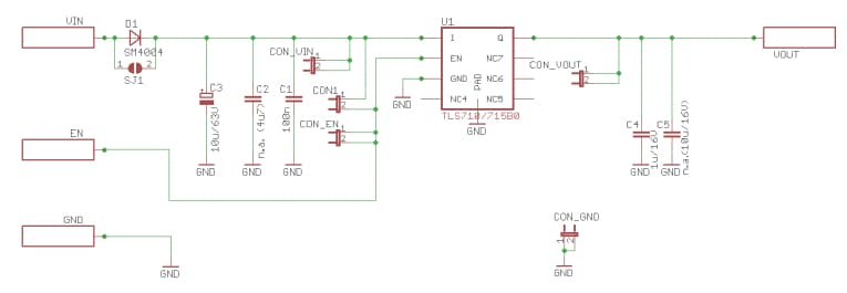
Schematic
Publicerad: 2019-12-13
| Uppdaterad: 2024-01-22
