IXYS IX4352NE 9A Low Side SiC MOSFET & IGBT Drivers
IXYS IX4352NE 9A Low Side SiC MOSFET and IGBT Gate Drivers are designed to drive SiC MOSFETs and high-power IGBTs and feature separate 9A source and sink outputs, allowing tailored turn-on and turn-off timing while minimizing switching losses. An internal negative charge regulator provides a user-selectable negative gate drive bias for improved dV/dt immunity and faster turn-off. Desaturation detection circuitry senses a SiC MOSFET overcurrent condition and initiates a soft turn-off, preventing a potentially damaging dV/dt event. The IN non-inverting logic input is TTL- and CMOS-compatible, and internal level shifters provide the necessary bias to accommodate negative gate drive bias voltages. Protections also include undervoltage lockout (UVLO) detection and thermal shutdown. An open drain FAULT output signals a fault condition to the microcontroller. The XYS IX4352NE modules come in a thermally enhanced 16-pin narrow SOIC package.Features
- Separate 9A peak source and sink outputs
- VDD-VSS up to 35V operating voltage range
- Internal charge pump regulator for selectable negative gate drive bias
- TTL- and CMOS-compatible input
- Desaturation detection with soft shutdown sink driver
- UVLO
- Thermal shutdown
- Open drain FAULT output
Applications
- Onboard chargers
- DC-DC converters
- Electric vehicle charging stations
- Motor controllers
- Power inverters
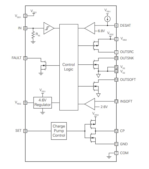
Functional Block Diagram
Videos
Publicerad: 2024-03-07
| Uppdaterad: 2024-09-20
