MATRIX Industries Mercury DC/DC Boost Converters
MATRIX Industries Mercury DC/DC Boost Converters are ideal for harvesting and managing surplus energy from extremely low input voltage sources. This includes TEGs (thermoelectric generators) and thermopiles. The patented transformer reuse topology works as a flyback converter, and operates from a few microwatts of input power. The unique impedance matching feature presents a constant impedance load and enables the highest efficiency energy harvesting across the entire operating range of input voltages.Features
- VIN as low as 10mV (VOC=20mV, RIN =5Ω) to VOUT of up to 5V
- VIN as low as 6mV (VOC =12mV, RIN =5Ω) to VOUT of 3V
- 700nA ultra-Low quiescent current ensuring fast output reservoir capacitor charge times
- Cold-start with VOC=16mV (RIN=5Ω, 1:100 transformer)
- Up to 80% peak conversion efficiency
- Near-ideal impedance matching with the input source
- Minimized power leakage with active input monitoring
- Built-in VOC monitoring through an 8-bit ADC
- True shutdown by disconnecting output when VOC is below startup requirement, securing zero power leakage
- Input capacitor, output capacitor, and a transformer are the only three external components required
- Optional Schottky diode for efficiency improvement
- Compact WLP package available
Applications
- Thermal energy harvesting (TEG, thermopiles)
- Industrial remote sensors
- Portable medical
- Consumer wearables
- Smart meters
- Building automation
- Predictive maintenance
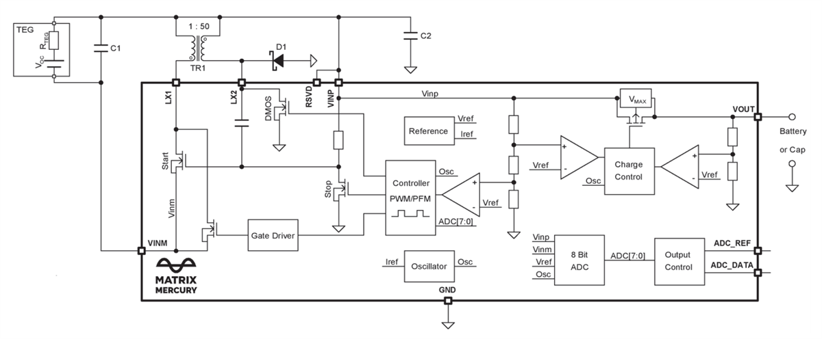
Block Diagram
Example Application Circuit
Publicerad: 2019-08-21
| Uppdaterad: 2023-07-13
