Micro Crystal RV-8063-C8 Development Board

Micro Crystal RV-8063-C8 Development Board demonstrates RV-8063-C8 Real-Time Clock (RTC) modules with SPI bus. The RV-8063-C8 RTC modules are soldered onto the development board. Every pin is accessible at test pins 1-8 or the test vias situated around the device. This RV-8063-C8 development board consists of a decoupling capacitor, protection resistor, pull-up resistor, current limiting resistor, and a green LED. This development board is used in automotive, health care, portables, and industrial applications.

Features

  • Includes passive components:
    • Decoupling capacitor
    • Protection resistor
    • Pull-up resistor
    • Current limiting resistor
    • Green LED
  • Demonstrates RV-8063-C8 Real-Time Clock (RTC) modules

Applications

  • Communication:
    • IoT
    • Wearables
    • Wireless sensors and tags
    • Handsets
  • Automotive:
    • M2M
    • Navigation and tracking systems
    • Dashboard
    • Tachometers
    • Engine controller
    • Car audio and entertainment systems
  • Metering:
    • E-Meters
    • Heating counters
    • Smart meters
    • PV converters
  • Outdoor:
    • ATM and POS systems
    • Surveillance and safety systems
    • Ticketing systems
  • Medical:
    • Glucose meters
    • Health monitoring systems
  • Safety:
    • Security and camera systems
    • Door lock and access control
  • Consumer:
    • Gambling machines
    • TV and set-top boxes
    • White goods
  • Automation:
    • PLC
    • Data loggers
    • Home and factory automation
    • Industrial and consumer electronics

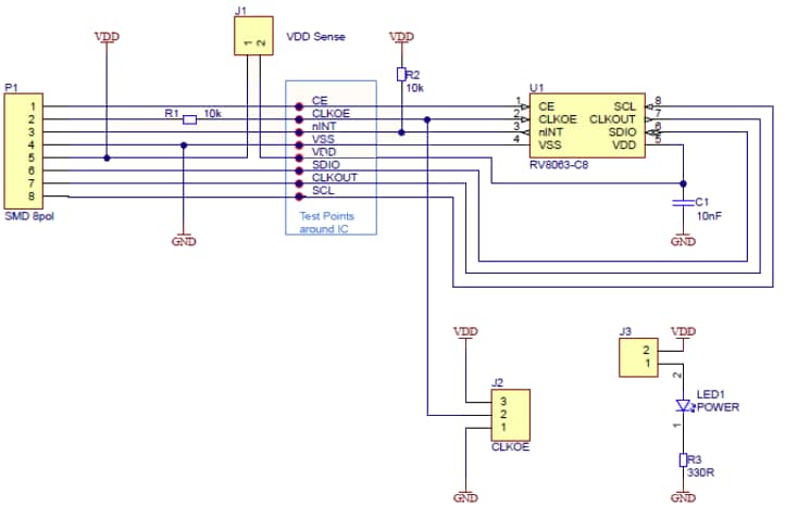
Schematic Diagram

Schematic - Micro Crystal RV-8063-C8 Development Board
Publicerad: 2024-04-10 | Uppdaterad: 2024-05-07