Microchip Technology EV76D05A Evaluation Board

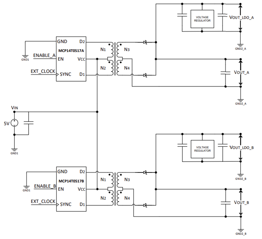
Microchip Technology EV76D05A Evaluation Board is a dedicated platform designed to evaluate and demonstrate the performance of the MCP14T0517A and MCP14T0517B push‑pull transformer drivers. The Microchip board integrates two independent isolated power‑supply channels (one for each device variant), each capable of delivering a typical regulated 5V output through an MCP1727 low-dropout (LDO) voltage regulator and supporting up to 500mA load current. It also provides unregulated outputs on both channels, giving designers flexibility when testing different supply configurations.

To support clocking requirements, the EV76D05A board includes both internal and external clock options as well as a programmable 1MHz clock generated by an onboard PIC12F1822 microcontroller, enabling switching frequencies up to 500kHz. Additional features include connectors and test points for input, outputs, and clock signals, along with onboard or external enable control and built‑in overcurrent and overtemperature protection. Together, these capabilities make the EV76D05A a comprehensive evaluation platform for exploring the MCP14T0517A/B device performance in isolated power‑supply applications.

Features

  • 5V input voltage (VCC)
  • 5V typical regulated output voltage (VLDO_A and VLDO_B)
  • Up to 500mA output current (on each channel)
  • Switching frequencies
  • Synchronization with an external clock signal
  • Onboard programmable clock via PIC12F1822 microcontroller of up to 1MHz (resulting in a switching frequency of up to 500kHz)
  • MCP1727 LDO voltage regulator
  • Onboard/external enable control
  • Overcurrent and overtemperature protections
  • RoHS-compliant

Applications

  • Isolated power supplies for SiC/Si MOSFETs and IGBTs
  • Bias generators for isolated communication interfaces (CAN, LIN, USB, etc.)
  • Bias generators for isolated sensing circuitry

Kit Contents

  • MCP14T0517A/B evaluation board PCB (EV76D05A)
  • A ".hex" file to program the onboard microcontroller to generate a clock signal of 1MHz frequency
  • Two jumpers
  • User’s Guide

Block Diagram

Block Diagram - Microchip Technology EV76D05A Evaluation Board

Overview

Mechanical Drawing - Microchip Technology EV76D05A Evaluation Board
Publicerad: 2026-01-20 | Uppdaterad: 2026-02-02