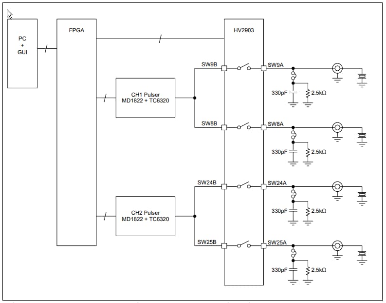
Microchip Technology HV2903 Analog Switch Evaluation Board
Microchip Technology HV2903 Analog Switch Evaluation Board works with the HV MUX controller board (ADM00825). This board is designed with no high-voltage bias, 32-channel, and high-voltage analog switch demonstration. The HV2903 evaluation board includes a basic switch ON/OFF and 2:1 MUX operation with two built-in MD1822 and TC6320 pulse circuits. This evaluation board features 5MHz, 3-level voltage pulse waveform outputs, mode selection, pulse ON/OFF, and switch ON/OFF control through PC GUI and MUX controller board.Features
- One HV2903 32-Channel HV analog switch without HV supplies
- Two 2:1 MUX with built-in MD1822 and TC6320 pulses
- On-board 330pF/2.5kΩ dummy load per SW8A, SW9A, SW24A, SW25A
- Designed to work with Microchip HV MUX controller board
- 5MHz and 3-level voltage pulse waveform outputs
- Mode selection and switch ON/OFF control through PC GUI and controller board
- Pulser ON/OFF and time domain control through PC GUI and controller board
HV2903 Analog Switch Evaluation Board Block Diagram
Publicerad: 2018-06-12
| Uppdaterad: 2022-10-26
