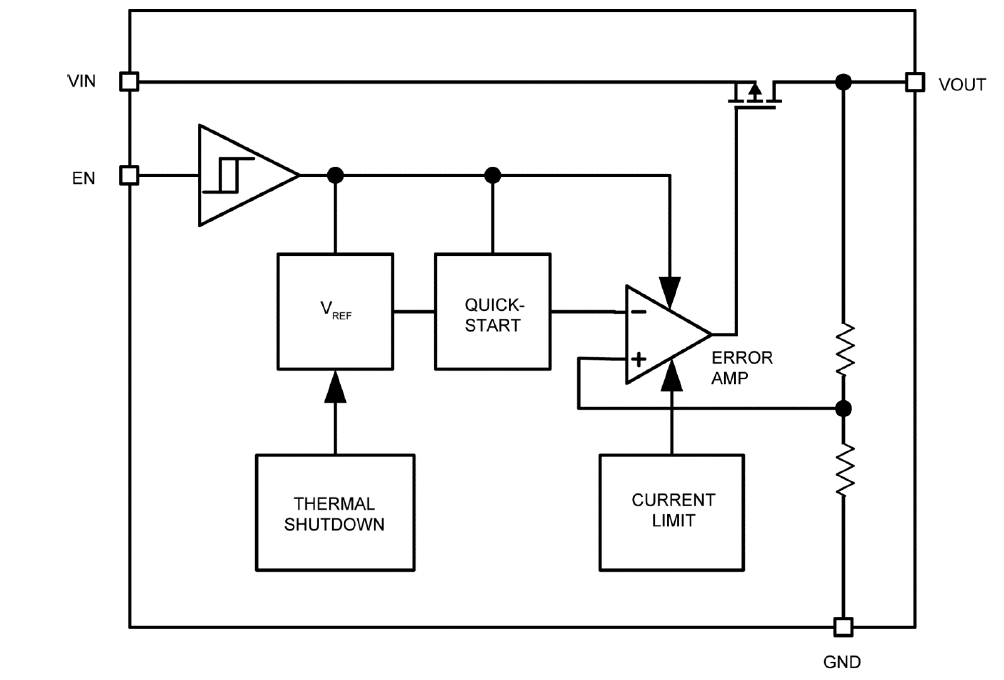
The Microchip MAQ5300 Automotive CMOS Regulators deliver extremely low dropout voltage, very low output noise, and can operate from a 2.3V to 5.5V input while delivering up to 300mA. Additional features include 2% initial accuracy, low ground current (typically 85pA total), thermal shutdown, and current-limit protection. The MAQ5300 Regulators have the option of a zero-off-mode current state, which draws no current when disabled.
The MAQ5300 Automotive CMOS Regulators operate at a junction temperature range of -40°C to +125°C and are available in fixed output voltages in a lead-free (RoHS-compliant) 6-pin 2mm x 2mm DFN package.
Features
- Small 2mm x 2mm DFN package
- Low dropout voltage of 100mV at 300mA
- Output noise 120pVw3
- Input voltage range of 2.3V to 5.5V
- 300mA guaranteed output current
- Stable with ceramic output capacitors
- Low quiescent current of 85pA total
- 30ps tum-on time
- High output accuracy
- ±2% initial accuracy
- ±3% over temperature
- Thermal shutdown and current-limit protection
Applications
- CMOS image sensors
- Backup camera modules
- GPS receivers
- Infotainment
Typical Application
Block Diagram
Publicerad: 2020-11-13
| Uppdaterad: 2024-08-08

