Microchip Technology MCP19035 High-Speed Synchronous Buck Controllers

Microchip's MCP19035 High-Speed Synchronous Buck Controllers are a small, analog-based PWM controller family with integrated synchronous MOSFET drivers offering outstanding transient performance. The MCP19035 operates over a wide 4.5Vdc to 30Vdc range, has a 300kHz switching frequency, and offers a factory-adjustable dead-time setting, allowing designers to optimize the performance across a wide selection of MOSFET devices. The MCP19035 family, when combined with Microchip's MCP87 MOSFETs, or any low-FOM MOSFET, produces high-efficiency (>96%) DC/DC power conversion solutions.

Features

  • Input voltage range from 4.5V to 30V
  • Targeted for low voltage power trains with output current up to 20A
  • High-speed voltage mode, analog pulse-width modulation control
  • Power good output
  • Internal oscillator, reference voltage, and overcurrent limit threshold for stand-alone applications
  • Fixed switching frequency (fSW) 300kHz
  • Integrated synchronous MOSFET drivers
  • Multiple dead-time options
  • Internal blocking device for Bootstrap circuit
  • Integrated current sense capability for short circuit protection
  • Internal overtemperature protection
  • Under Voltage Lockout (UVLO)
  • Integrated linear voltage regulator
  • 10-LD 3mm X 3mm DFN package

Applications

  • Point of Loads
  • Set-top boxes
  • DSL cable modems
  • FPGA's/DSP's power supply
  • PC's graphic/audio cards

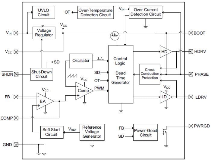
Block Diagram

Microchip Technology MCP19035 High-Speed Synchronous Buck Controllers
Publicerad: 2013-02-07 | Uppdaterad: 2022-03-11