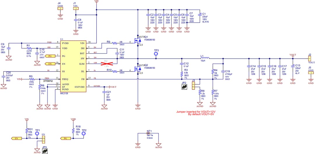
Microchip Technology MIC2128 High Power Evaluation Board (ADM01006)
Microchip Technology MIC2128 High Power Evaluation Board (ADM01006) provides a reference design based on the MIC2128 75V Synchronous Buck Controller, designed to demonstrate the device's high output current and power capability. The Microchip Technology MIC2128 High Power Evaluation Board delivers up to 10A output current, suitable for a wide range of applications.Features
- MIC2128 Synchronous Buck Controller
- VQFN-16
- 270kHz to 800kHz switching frequency
- 4.5V to 75.0V input voltage
- 0.6V to 30.0V output voltage
- Up to 10A output current
- -40°C to +125°C operating temperature range
Schematic Diagram
Publicerad: 2020-01-24
| Uppdaterad: 2024-07-09
