Microchip Technology HV9803 LED Driver IC
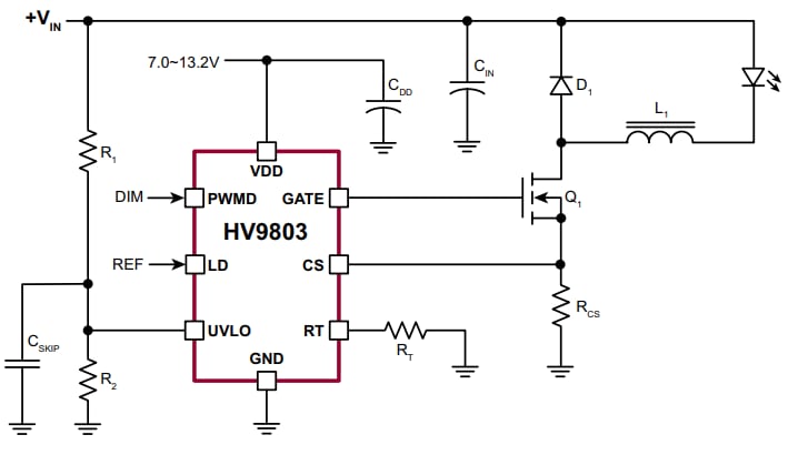
The Microchip HV9803 LED Driver IC is an open-loop average-mode current control LED driver IC operating in a constant off-time mode. The Microchip HV9803 LED Driver IC features ±2% current accuracy, tight line, and load regulation of the LED current without any need for loop compensation or high-side current sensing. Its auto-zero circuit cancels the effect of both the input offset voltage and the propagation delay in the current sense comparator. The HV9803 can be powered from a 7.0~13.2V supply. The IC features a fast PWM dimming response. The linear dimming input LD can accept a reference voltage up to 2.5V. The IC is equipped with a current limit comparator for hiccup-mode output short circuit protection. It also features a programmable input under-voltage shutdown.Features
- Fast average current control
- Correction for propagation delay and offset voltage
- Fixed off-time switching mode
- Linear dimming input
- PWM dimming input
- Output short circuit protection with programmable skip mode
- Input under-voltage shutdown
- SOIC-8 Package
Applications
- Backlighting of LCD Panels
Typical Application Circuit
Publicerad: 2013-02-12
| Uppdaterad: 2022-03-11
