Monolithic Power Systems (MPS) EV2330H-TL-00A Evaluation Board
Monolithic Power Systems (MPS) EV2330H-TL-00A Evaluation Board is designed to demonstrate the capabilities of the MP2330H fully-integrated, high-frequency, synchronous rectified, step-down, switch-mode converter with internal power MOSFETs. The converter offers a compact solution to achieve a 3A continuous output current over a wide input range, with excellent load/line regulation. The MPS MP2330H has synchronous mode operation for higher efficiency over the output current-load range. A Constant On-Time (COT) control operation provides a quick transient response, easy loop design, and tight output regulation. Full protection features include short-circuit protection (SCP), over-current protection (OCP), under-voltage protection (UVP), and thermal shutdown.Features
- Wide 4.2V to 24V operating input range
- 75mΩ/40mΩ low RDS(ON) internal power MOSFETs
- Low 200µA IQ
- High-efficiency synchronous mode operation
- Fast load transient response
- 1.2MHz switching frequency
- Ton extension
- Forced PWM operation
- Programmable soft-start time
- Power Good (PG) indication
- Over-Current Protection (OCP) and hiccup
- Pre-bias start-up
- Thermal shutdown
- SOT583 (1.6mm x 2.1mm) packaged MP2330H synchronous step-down converter
Applications
- Game consoles
- Digital set-top boxes
- Flat-panel TVs and monitors
- General purposes
Specifications
- 19V input voltage
- 3.3V output voltage
- 3A output current
- 63.7mm x 48.4mm x 6.4mm size
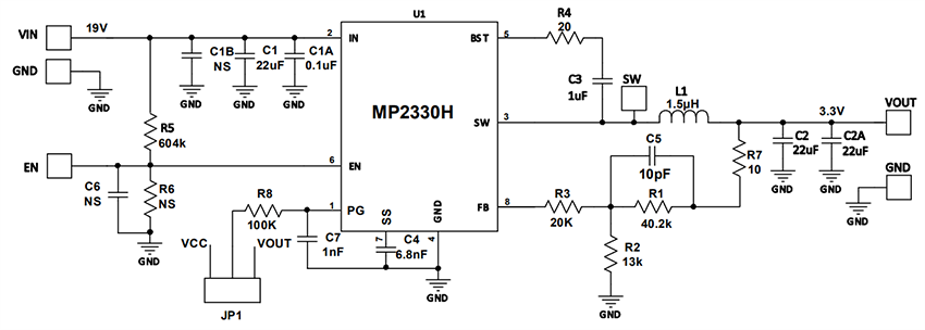
Schematic
Publicerad: 2025-03-12
| Uppdaterad: 2025-03-19
