Monolithic Power Systems (MPS) EV2770-L-00A Evaluation board
Monolithic Power Systems (MPS) EV2770-L-00A Evaluation board is designed to demonstrate the capabilities of the MP2770, a switchmode battery charge and system power path management device. This MP2770 meets most of the system’s power demand and input power using the VIN regulation function and input current limit (IIN_LIM). The evaluation board features 5V to 15V input sources, wall adapters, and standard USB host ports with fast charging capabilities. This evaluation board operates at 600kHz switching frequency, 4V to 16V input voltage range, and 6A maximum battery current. The MP2770 battery management is designed for Li-ion, Li-polymer, and single-cell batteries across various portable applications.Features
- Comprehensive safety features:
- Charging safety timer
- Watchdog timer
- Thermal regulation and shutdown
- Customizable JEITA for battery temperature monitoring
- Cycle-by-Cycle Over-Current Protection (OCP)
- SYS OCP and Short-Circuit Protection (SCP)
- Wall adapters with fast charging capabilities
- Boost output operation
- Standard USB host ports
- Battery discharge current limiting
- Available in a QFN-18 (3mmx4mm) package
- Digital interface for real-time charge parameter configuration and status reporting
Specifications
- 600kHz switching frequency
- 4.2V battery voltage
- 4V to 16V input voltage
- 6A maximum battery current
- 93.7% typical charge efficiency
- 96.6% peak charge efficiency
- 92.8% typical boost efficiency
- 96.2% peak boost efficiency
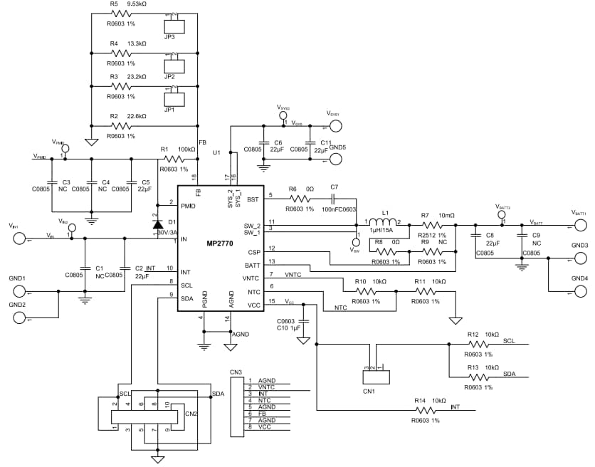
Schematic Diagram
Publicerad: 2024-02-27
| Uppdaterad: 2024-03-19
