Monolithic Power Systems (MPS) EV6606-F-00A Evaluation Board
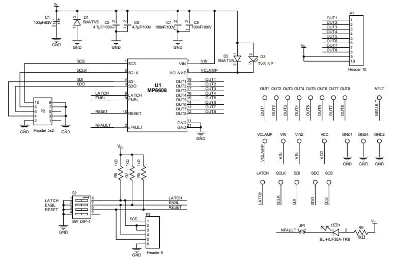
Monolithic Power Systems (MPS) EV6606-F-00A Evaluation Board is designed to demonstrate the capabilities of the MP6606, 8-channel Low-Side (LS) driver IC with a serial interface. This evaluation board integrates eight Low-Side MOSFETs (LS-FETs) and High-Side (HS) clamp diodes to drive the inductive loads. The EV6606-F-00A evaluation board operates from a 4.5V to 60V supply voltage range (VCLAMP connected to VIN) and supports 3.3V and 5V logic supply. This evaluation board features a 750mA maximum LS output current and 750mA (@duty cycle <20%) maximum HS output current. The EV6606-F-00A evaluation board includes internal safety functions such as Over-Current Protection (OCP), Under-Voltage Lockout (UVLO) protection, and Over-Temperature (OT) shutdown.Features
- Integrates LS-FET and HS clamp diode to drive the inductive load
- Supports 3.3V and 5V logic supply
- Over-Current Protection (OCP)
- Under-Voltage Lockout (UVLO) protection
- Over-Temperature (OT) shutdown
- Fault indication output Simple logic interface with Schmitt triggers
- Available in a Thermally enhanced TSSOP-20EP package
Specifications
- 4.5V to 60V supply voltage range (VCLAMP connected to VIN)
- 60V maximum winding clamp voltage
- 750mA maximum Low-Side (LS) output current
- 750mA (@duty cycle <20%) maximum Hide-Side (HS) output current
- 6.35cm x 6.35cm x 2.5cm dimensions
EV6606-F-00A Schematic Diagram
Board Overview
Publicerad: 2023-06-06
| Uppdaterad: 2023-07-04
