Monolithic Power Systems (MPS) EV8774C-Q-00A Evaluation Board
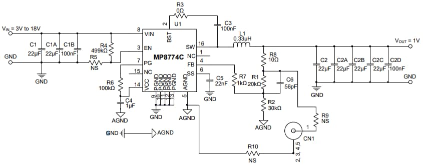
Monolithic Power Systems (MPS) EV8774C-Q-00A Evaluation Board is designed to evaluate MP8774C 12A synchronous step-down converter. This voltage regulator is a fully integrated, high-frequency, rectified, step-down switch-mode converter with internal power MOSFETs. The MP8774C device offers a very compact solutionthat can achieve up to 12A of continuous output current (IOUT). The MP8774C regulators require a minimal number of readily available, standard external components and are available in a space-saving QFN-16 (3mm x 3mm) package. The MP8774C devices are ideal for security cameras, AP routers and xDSL devices, digital set-top boxes, flat-panel televisions and monitors, and general-purpose power supplies.Features
- Fixed 1.4MHz Switching Frequency (fSW)
- Forced Continuous Conduction Mode (FCCM)
- Output adjustable from 0.6V
- Wide 3V to 18V operating Input Voltage (VIN) range
- 12A Output Current (IOUT)
- 16mΩ/5.5mΩ low on-resistance, internal power MOSFETs
- 100μA Quiescent Current (IQ)
- High-efficiency synchronous mode
- Pre-biased start-up
- Configurable external Soft-Start Time (tSS)
- Enable (EN) and Power Good (PG) for power sequencing
- Over-Current Protection (OCP) with Hiccup mode
- Thermal shutdown
- Available in a QFN-16 (3mm x 3mm) package
Applications
- Security cameras
- AP routers and xDSL devices
- Digital set-top boxes
- Flat-panel televisions and monitors
- General-purpose power supplies
Schematic
Publicerad: 2025-02-27
| Uppdaterad: 2025-04-07
