Monolithic Power Systems (MPS) EVL28167-B-Q-00A Evaluation Board
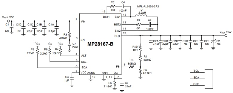
Monolithic Power Systems (MPS) EVL28167-B-Q-00A Evaluation Board is designed to evaluate MP28167-B integrated buck-boost converters with Power Good (PG) indictation. The MP28167-B converters are four-switch, synchronous high-frequency converters that operate at 2.8V to 22V input voltage range. These buck-boost converters use Constant-On-Time (COT) control in buck mode and constant-off-time control in boost mode, delivering fast load transient responses and smooth buck-boost mode transients. The Monolithic Power Systems (MPS) MP28167-B converters provide automatic Pulse-Frequency Modulation (PFM)/Pulse-Width Modulation (PWM) mode and forced PWM mode. These devices also provide a configurable output CC limit, which supports flexible design for different applications. The MP28167-B converters are ideal for USB Power Delivery (PD) sourcing ports, wireless charging transmitter, buck-boost bus supplies.Features
- Configurable output voltage (VOUT) via the FB pin
- Wide 2.8V to 22V operating input voltage (VIN) range
- 0.08V to 1.637V reference voltage (VREF) range with 0.8mV resolution via the I2C (default 0.54V VREF)
- 3A output current (IOUT) and 4A input current (IIN)
- Four low on resistance (RDS(ON)) internal buck power MOSFETs
- Adjustable, accurate CC output current limit (IOUT_LIMIT) with internal sensing MOSFET via the I2C
- 500kHz, 750kHz, 1MHz, or 1.25MHz selectable switching frequency (fSW) (default 1.25MHz fSW)
- Output Over-Voltage Protection (OVP) with hiccup mode
- Output Short-Circuit Protection (SCP) with hiccup mode
- Over-temperature warning and shutdown
- Power Good (PG) indication
- One-Time Programmable (OTP) Non-Volatile Memory (NVM)
- I2C configurable line drop compensation, Pulse-Frequency Mode (PFM)/Pulse-Width Modulation (PWM) Mode, Soft-Start (SS), OCP, and OVP
- Configurable Enable (EN) shutdown discharge
- Available in a QFN-16 (3mm x 3mm) package
Schematic
Publicerad: 2025-02-25
| Uppdaterad: 2025-03-04
