Monolithic Power Systems (MPS) EVL8853-Q-00A Evaluation Board
Monolithic Power Systems (MPS) EVL8853-Q-00A Evaluation Board is designed to demonstrate the capabilities of the MP8853 high-efficiency, synchronous stepdown converter with an I2C interface. This evaluation board operates with an input voltage range of 4.5V to 18V, delivering up to 3A of continuous output current. A compact design with integrated power MOSFETs ensures minimal external components and a simplified layout. The board includes various protection features, such as over-current protection (OCP), over-voltage protection (OVP), and thermal shutdown, making it robust and reliable for various applications. Additionally, the MPS EVL8853-Q-00A supports adjustable output voltages, allowing for flexibility in different use cases.Features
- 2.85V to 18V input voltage range
- 1V output voltage
- 4A maximum output current
- 88.9% typical efficiency, 89.7% peak
- 500kHz switching frequency
- 6.35cm x 6.35cm x 2cm (LxWxH) size
- Optimized performance with the MPS MPL-AL6050 inductor series
Applications
- Solid-State Drives (SSDs)
- Flat-panel televisions and monitors
- Digital set-top boxes
- Distributed power systems
- Networking/servers
Measurement Equipment Set-Up
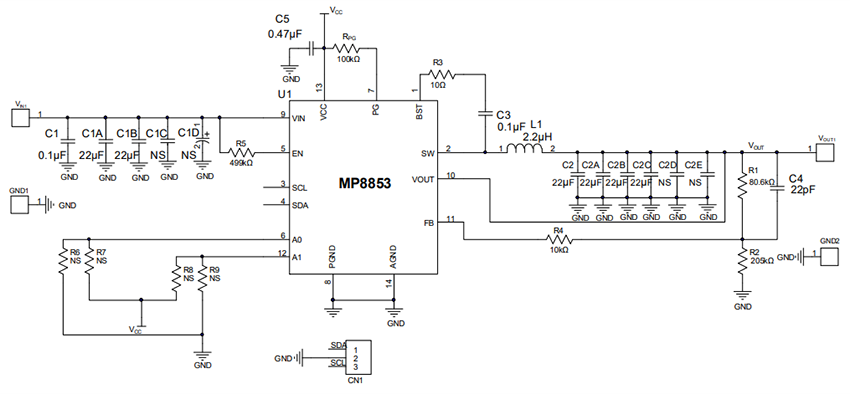
Schematic
Publicerad: 2025-04-14
| Uppdaterad: 2025-04-30
