Monolithic Power Systems (MPS) EVQ2177-QH-00A Evaluation Board
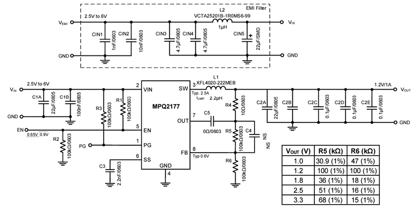
Monolithic Power Systems (MPS) EVQ2177-QH-00A Evaluation Board is designed to demonstrate the performance and functionality of the MPQ2177GQHE-AEC1, a monolithic step-down switch-mode converter featuring integrated power MOSFETs. This compact and efficient converter is optimized for automotive applications, meeting AEC-Q100 Grade 1 qualification standards. The converter delivers up to 1A of continuous output current with high efficiency across a wide input voltage range. The board highlights the MPQ2177's advanced features, including the fast transient response, low quiescent current, and robust protection against overcurrent, overvoltage, and thermal faults. The EVQ2177-QH-00A provides a practical platform for evaluating the MPQ2177's capabilities in automotive, industrial, and other high-performance power supply designs, enabling engineers to streamline development and ensure compliance with stringent automotive standards.Features
- Fully assembled and tested
- AEC-Q100 Grade 1, MPQ2177 available in a QFN-8 (1.5mm x 2mm) package
- 2.5V to 6V input voltage range
- 1.2V output voltage
- 1A maximum output current
- 88.75% typical efficiency, 91.87% peak
- 2.4MHz switching frequency
- 63mm x 63mm x 10mm (LxWXH) size
Applications
- Automotive infotainment
- Camera modules
- Key fobs
- Automotive clusters
- Automotive telematics
- Industrial supplies
- Battery-powered devices
Schematic
Measurement Equipment Set-Up
Publicerad: 2025-01-06
| Uppdaterad: 2025-01-09
