Monolithic Power Systems (MPS) EVQ4316A-R-01A Evaluation Board
Monolithic Power Systems (MPS) EVQ4316A-R-01A Evaluation Board is designed to demonstrate the capabilities of the MPQ4316A synchronous step-down converter. This step-down converter provides up to 6A of highly efficient output current (IOUT) with current mode control for fast loop response. The MPQ4316A step-down converter features an integrated, internal High-Side MOSFET (HS-FET) and Low-Side MOSFET (LS-FET). High power conversion efficiency across a wide load range is achieved by scaling down the switching frequency (fSW) under light-load conditions. This reduces the switching and gate driver losses. The EVQ4316A-R-01A evaluation board is fully assembled and tested.Specifications
- 3.3V to 45V input voltage range
- 3.3V output voltage
- 6A maximum output current
- 90.4% typical efficiency
- 410kHz switching frequency
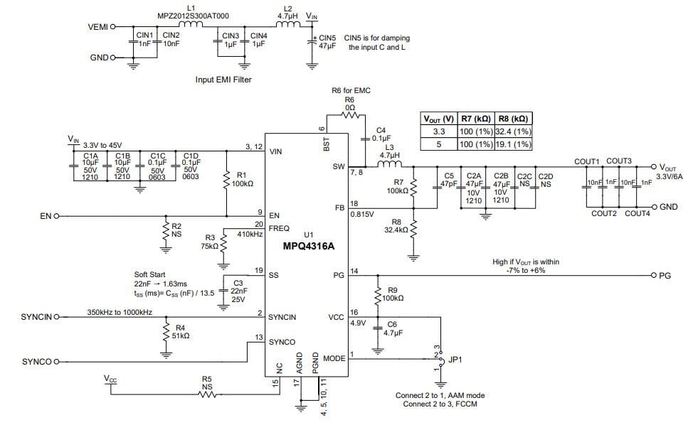
Schematic Diagram
Publicerad: 2023-03-24
| Uppdaterad: 2023-04-13
