Monolithic Power Systems (MPS) EVQ6615-QK-00A Evaluation Board
Monolithic Power Systems (MPS) EVQ6615-QK-00A Evaluation Board is designed to demonstrate the capabilities of the MPQ6615-AEC1 H-bridge DC motor driver. This evaluation board operates from an input voltage of up to 40V. The EVQ6615-QK-00A evaluation board features internal current-sensing circuits that sense the current flowing through the two Sx outputs. This eval board offers Over-Current Protection (OCP), Under-Voltage Lockout (UVLO) protection, and thermal shutdown. The input control signals for the MPQ6615-AEC1 H-bridge DC motor driver are applied through the connector on the eval board. Applications include brushed DC motors, door lock and latch motors, and seat actuators.Features
- Demonstrates the capabilities of the MPQ6615-AEC1 H-bridge DC motor driver
- Operates from an input voltage of up to 40V
- Internal current-sensing circuits
- Over-Current Protection (OCP)
- Under-Voltage Lockout (UVLO) protection
- Thermal shutdown
- 8A maximum continuous output current (IOUT)
- 3.3V to 5V reference voltage (VREF)
Applications
- Brushed DC motors
- Door lock and latch motors
- Seat actuators
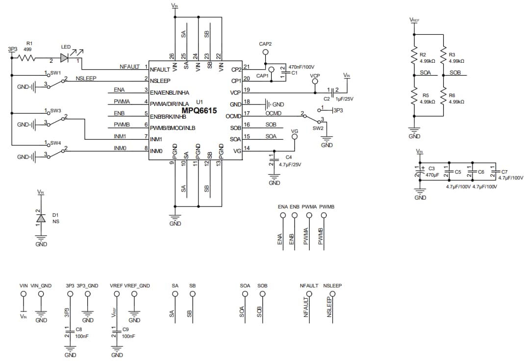
Evaluation Board Schematic
Publicerad: 2024-05-13
| Uppdaterad: 2024-05-22
