Monolithic Power Systems (MPS) MP1477/77H Step-Down Converters
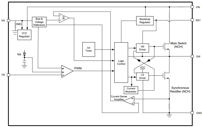
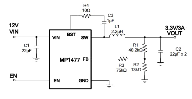
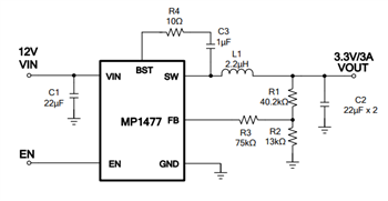
Monolithic Power Systems (MPS) MP1477/77H Step-Down Converters are designed to achieve 3A continuous output current with excellent load and line regulation. These Monolithic Power Systems MP1477/77H converters feature forced PWM mode operation, high-efficiency synchronous mode operation, 200µA low quiescent current (IQ), and internal Soft Start (SS). The MP1477/77H step-down converters use high-efficiency synchronous mode operation for higher efficiency over the output current-load range. These MP1477/77H converters consist of Constant-on-Time (COT) control operation for easy loop design, fast transient response, and tight output regulation.The MP1477 converters have a switching frequency of 800kHz and the MP1477H converters have a switching frequency of 1.2MHz. These MP1477/77H step-down converters consists of full protection features including Short-Circuit Protection (SCP), Over-Current Protection (OCP), thermal shutdown, and Under-Voltage Protection (UVP). Typical applications include security cameras, digital set-top boxes, flat-panel televisions, and monitors.
Features
- 4.2V to 17V wide operating input range
- Low RDS(ON) internal power MOSFETs
- 58mΩ/27mΩ for MP1477
- 58mΩ/25mΩ for MP1477H
- 200µA low IQ current
- Switching frequency
- 800kHz for MP1477
- 1.2MHz for MP1477H
- High-efficiency synchronous mode operation
- Forced PWM mode operation
- Fast load transient response
- Internal SS
- Output adjustable from 0.8V
- OCP and hiccup
- Space-saving SOT563 package
Applications
- Security cameras
- Digital set-top boxes
- Flat-panel television and monitors
MP1477/77H Block Diagram
Additional Resources
Publicerad: 2018-07-10
| Uppdaterad: 2023-01-12
