Monolithic Power Systems (MPS) MP1922 H-Bridge Gate Drivers
Monolithic Power Systems (MPS) MP1922 H-Bridge Gate Drivers are designed for driving two N-channel power MOSFETs with up to 3A source and 4A sink current capability. These gate drivers are single-channel ICs that support up to 100V output supply voltages. The h-bridge gate drivers feature configurable slew rate control, FET desaturation protection, adjustable dead-time control, Under-Voltage Lockout (UVLO), and thermal shutdown. These MP1922 gate drivers are applicable in motor driver applications, automotive pumps, fans, superchargers and actuators, power drills, and e-bikes.Features
- Supports 100V supply operation
- 3A Source, 4A sink gate drive current
- Internal charge pump and auto-refresh for High-Side (HS) gate drive
- Integrated current-sense amplifier
- Low-power sleep mode
- Programmable controlled slew rate
- Desaturation protection of external MOSFETs
- Thermal shutdown
- Under-Voltage Lockout (UVLO)
- Fault indication output
- Thermally enhanced surface-mount package
- Available in a QFN-22 (4mmx5mm) package
Applications
- Brushless DC (BLDC) motors and Permanent Magnet Synchronous Motor (PMSM) drives
- High-current brushed DC motor drives
- Automotive pumps, fans, superchargers, and actuators
- Power drills
- E-Bikes
Typical Application Diagram
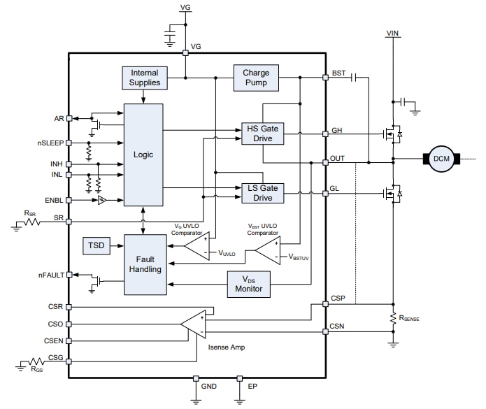
Functional Block Diagram
MP1922 PCB Layout
Publicerad: 2022-06-03
| Uppdaterad: 2022-06-16
