Monolithic Power Systems (MPS) MP2236C Synchronous Step-Down Converters
Monolithic Power Systems (MPS) MP2236C Synchronous Step-Down Converters are high-frequency, synchronous, rectified, step-down, and switch-mode converters. These converters feature a fully integrated solution that achieves up to 6A continuous output current, with load and line regulation. The MP2236C converters also feature a 3V to 18V wide operating input voltage range, 25mΩ and 12mΩ low on-resistance internal power MOSFETs, and 600kHz switching frequency. These step-down converters are available in the TSOT23-8 package and are ideal for flat-panel televisions, digital TV power supplies, set-top boxes, and distributed power systems.Features
- Forced Continuous Conduction Mode (FCCM)
- Wide 3V to 18V operating input Voltage range (VIN)
- 6A continuous output current (IOUT)
- 25mΩ and 12mΩ low On Resistance (RDS(ON)) internal power MOSFETs
- Default 600mV reference Voltage (VFB)
- Adjustable output voltage (VOUT)
- 600kHz Switching Frequency (fSW)
- On-Time (tON) extension
- Hiccup Over-Current Protection (OCP)
- Thermal shutdown protection
- Available in a TSOT23-8 package
Specifications
- 150°C junction temperature
- 260°C lead temperature
- -65°C to 150°C storage temperature range
- -40°C to 125°C operating junction temperature range
- ESD ratings:
- ±2000V Human Body Model (HBM)
- ±750V Charged Device Model (CDM)
- 0.6V to 8V output voltage range (VOUT)
Applications
- Flat-panel televisions and monitors
- Digital TV power supplies
- Digital set-top boxes
- Distributed power systems
Typical Application Circuit Diagram
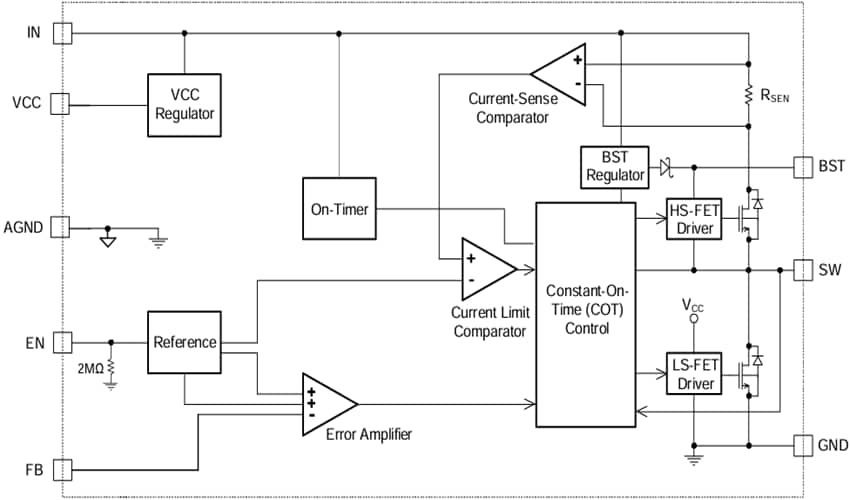
Functional Block Diagram
Publicerad: 2023-06-05
| Uppdaterad: 2023-06-26
