Monolithic Power Systems (MPS) MP2451 Step-Down Converter
Monolithic Power Systems (MPS) MP2451 Step-Down Converter is a high frequency (2MHz) switching regulator with an integrated internal high-side, high voltage power MOSFET. The MP2451 Step-Down Converter provides a single highly efficient 0.6A (or less) output with current mode control for fast loop response. The wide 3.3V to 36.0V input range accommodates a variety of step-down applications in the automotive input environment. A 1μA shutdown mode quiescent current allows use in battery-powered applications. High power conversion efficiency over a wide load range is achieved by scaling down the switching frequency at light load conditions to reduce the switching and gate-driving losses. Frequency fold-back helps prevent inductor current runaway during start-up. Thermal shutdown provides reliable, fault-tolerant operation.The MP2451 Step-Down Converter is available in SOT-23-6 and TSOT-23-6 packages and is Lead-Free and RoHS Compliant.
Features
- 130μA operating quiescent current
- Wide 3.3V to 36.0V operating input range
- 500mΩ internal power MOSFET
- 2MHz fixed switching frequency
- Internally compensated
- Stable with ceramic output capacitors
- Internal soft-start
- Precision current limit without current sensing resistor
- >90% efficiency
- Output adjustable from +0.8V to 0.8xVIN
- Low 3μA shutdown supply current
- -40°C to +125°C operating junction temperature
- Package options
- SOT-23-6
- TSOT-23-6
- Lead-free and RoHS compliant
Applications
- High voltage power conversion
- Automotive systems
- Industrial power systems
- Distributed power systems
- Battery powered systems
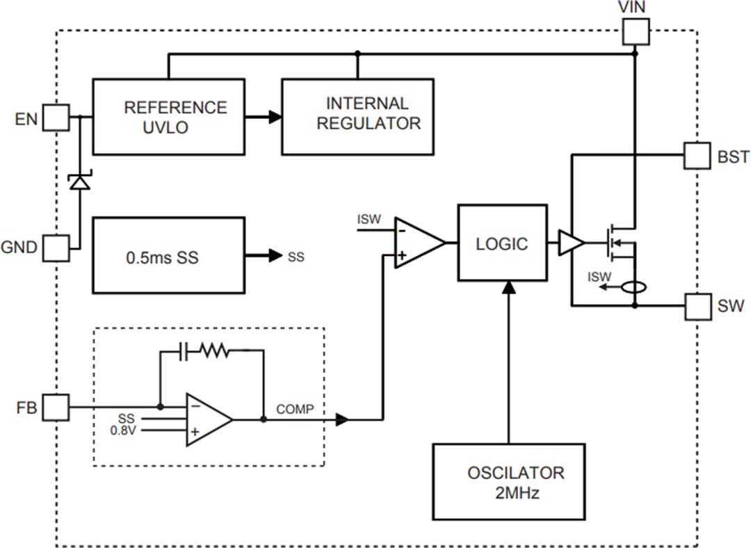
Block Diagram
Typical Application Circuit
Publicerad: 2019-05-15
| Uppdaterad: 2023-10-23
