Monolithic Power Systems (MPS) MP3424A Synchronous Step-Up Converter
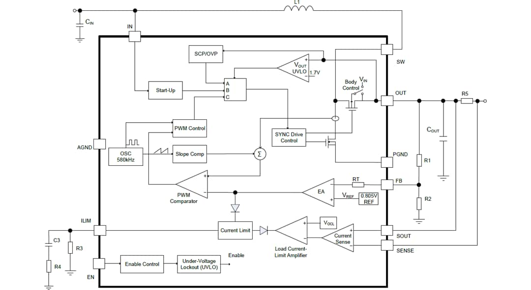
Monolithic Power Systems (MPS) MP3424A Synchronous Step-Up Converter is a high-efficiency, current mode, boost converter with output disconnect. The MP3424A targets various load capability boosts from a battery input with an accurate load current limit. The MP3424A starts up from an input voltage (VIN) as low as 2V while providing inrush current limiting, output short-circuit protection (SCP), and a configurable load current limit. The integrated P-channel synchronous rectifier improves efficiency and eliminates the need for an external Schottky diode. The P-channel MOSFET disconnects the output from the input during a shutdown.The MP3424A has a 580kHz fixed switching frequency (fSW), allowing for small external components, while internal compensation and soft-start minimize the external component count. The MP3424A provides flexible current limit programming for up to a 5V, 3.1A load from a supply voltage down to 2.8V.
The Monolithic Power Systems (MPS) MP3424A Synchronous Step-Up Converter is available in a compact QFN-14 package ideal for space-constrained applications.
Features
- 2V to 5V operating input voltage range
- 3V to 5V output range
- Supports 5V/3.1A output from an 8V input
- 270mA linear charge inrush current
- Switching current limit configurable up to 5A
- Configurable average load current limit
- 580kHz fixed switching frequency
- Up to 97% efficiency
- Internal soft-start and compensation
- True output load disconnect from input
- Over-current protection (OCP), short-circuit protection (SCP), and over-temperature protection (OTP)
- -40°C to +125°C operating temperature range
- 2mm x 2mm QFN-14 package
Applications
- Battery-powered products
- Power banks, juice packs, battery backup units
- Optical modules
- USB power supplies
- Consumer electronic accessories
Typical Application Circuit
Block Diagram
Package Outline
Publicerad: 2022-04-07
| Uppdaterad: 2022-04-18
