Monolithic Power Systems (MPS) MP5991 Hot-Swap Intelli-Fuse Controller/Switch ICs
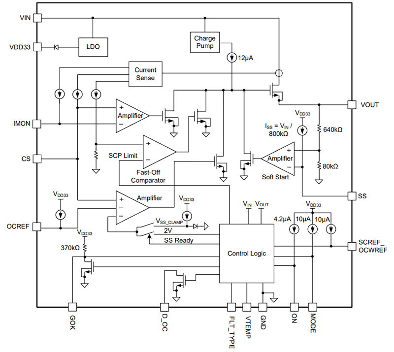
Monolithic Power Systems (MPS) MP5991 Hot-Swap Intelli-Fuse Controller/Switch ICs are monolithic devices with an integrated, 1mΩ RDS(ON) power MOSFET ideally suited for multi-fuse hot-swap applications. The MP5991 can operate alone or be controlled via a hot-swap controller for multi-fuse operation and drive up to 50A of continuous output current (IOUT) per device at room temperature and with airflow, up to 60A of constant IOUT. Applications include hot swap, PC cards, disk drives, servers, and networking.The LGA-32 (5mm x 5mm) packaged devices limit the backplane voltage drop by limiting the inrush current to the load while simultaneously inserting a circuit card into a live backplane power source. MP5991 also provides integrated on-die temperature sense and an integrated current mirror to monitor IOUT, eliminating the need for an external current-sense power resistor, power MOSFET, or temperature-sense device.
The MP5991 monitors the current and temperature to provide feedback information to the processor or controller. This limits the internal MOSFET current (IFET) by controlling the gate voltage (VGATE) via the current limit (ILIMIT) reference input and soft-start ramp.
Features
- 4V to 16V operating input voltage (VIN) range
- Up to 50A continuous output current (IOUT)
- Up to 60A continuous IOUT with airflow
- Integrated power MOSFET with 1mΩ RDS(ON)
- IMON reporting (±1% accuracy)
- Built-in MOSFET driver
- 3.3V LDO output
- Integrated current sense with sense output
- Configurable over-current limit
- Configurable short-circuit current limit
- Built-in insertion delay
- Configurable Soft Start (SS)
- Output Short-Circuit Protection (SCP)
- Over-Temperature Protection (OTP)
- Built-in fuse health reporting
- Fault signal output (GOK)
- Fault type indication (FLT_TYPE)
- Supports parallel operation for high-current applications
- Integrated Intelli-fuse temperature sense
- Available in an LGA-32 (5mm x 5mm) package
Applications
- Hot Swap
- PC cards
- Disk drives
- Servers
- Networking
Specifications
- Recommended operating conditions
- 4V to 16V input voltage range
- -40°C to +125°C junction temperature range
- 2.3mA to 2.5mA typical quiescent current range, 2.7mA to 2.9mA maximum
- Power MOSFET
- 1mΩ to 1.7mΩ on resistance range from +25°C to +125°C
- 1μA maximum off-state leakage current
- Current monitor output ranges
- 9.9μA/A to 10.1μA/A sense gain
- ±0.6μA sense offset
- Current sense output ranges
- 9.6μA/A to 10.4μA/A gain
- ±1μA gain offset
- Temperature sense
- 8.7mV/°C typical gain
- 370mV typical output
- Soft start
- 13μA to 17μA current range
- 0.2V (maximum) low voltage
- 1μA maximum leakage current
- +145°C typical thermal shutdown threshold
- ESD ratings
- Class 1C Human Body Model (HBM)
- Class C2B Charged Device Model (CDM)
Videos
Block Diagram
Publicerad: 2023-01-18
| Uppdaterad: 2025-02-24
