Monolithic Power Systems (MPS) MP6601 Stepper Motor Drivers
Monolithic Power Systems (MPS) MP6601 Stepper Motor Drivers are designed to operate from a wide supply voltage of 4.5V to 35V and deliver a motor current of up to 2.5A. These drivers can operate a bipolar stepper motor in full-, half-, or quarter-step modes using internal 2-bit DACs. The MP6601 drivers feature internal current sensing and regulation, automatic current decay, step modes from full-step to quarter-step, thermal shutdown, and Under-Voltage Lockout (UVLO) protection.The MP6601 stepper motor drivers consist of internal current sensing and require no external sense resistors. These drivers are available in QFN-24 (5mm x 5mm) and TSSOP-28 EP packages. Typical applications include bipolar stepper motors and printers.
Features
- Wide 4.5V to 35V input voltage range
- 2x internal full-bridge drivers
- Internal current sensing and regulation
- 150mΩ to 170mΩ low on resistance
- No control power supply required
- Simple PHASE/I0/I1 logic interface
- 3.3V and 5V compatible logic supply
- Step modes from full- to quarter-step
- 2.5A output current
- Automatic current decay
- Over-Current Protection (OCP)
- Input Over-Voltage Protection (OVP) function
- Thermal shutdown and UVLO protection
- Fault indication output
- Available in QFN-24 (5mm x 5mm) and TSSOP-28 EP packages
Applications
- Bipolar stepper motors
- Printers
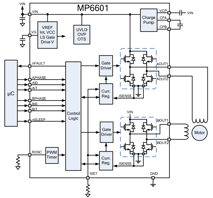
Block Diagram
Typical Application Circuit
Publicerad: 2019-01-14
| Uppdaterad: 2023-10-17
