Monolithic Power Systems (MPS) MP6619 H-Bridge Motor Drivers
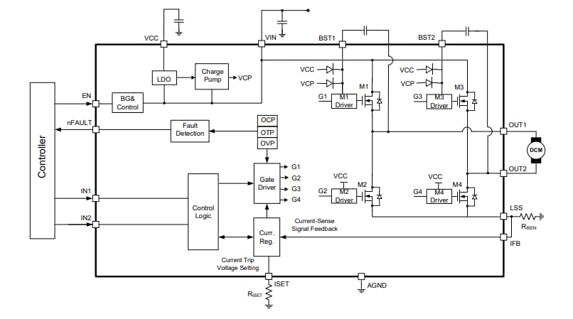
Monolithic Power Systems (MPS) MP6619 H-Bridge Motor Drivers feature a supply voltage up to 28V and deliver a motor current up to 5A. The MP6619 is designed to drive a brushed DC motor and offers cycle-by-cycle current limiting. The device provides full protection features, including over-current protection (OCP), input over-voltage protection (OVP), under-voltage lockout (UVLO), and thermal shutdown.
The MPS MP6619 H-Bridge Motor Drivers are housed in a QFN-19 (3mm x 3mm) package.
Features
- Wide 5.4V to 28V operating input range
- Up to 5A Peak output current
- Internal H-bridge driver
- Cycle-by-cycle current limiting
- 65mΩ RDS(ON) for each half-bridge MOSFET
- 100% Duty cycle operation of H-bridge
- 1μA Shutdown mode
- Output Short-Circuit Protection (SCP)
- Input Over-Voltage Protection (OVP)
- Under-Voltage Lockout (UVLO)
- Over-temperature shutdown
- Fault indication output
- Available in a QFN-19 (3mm x 3mm) package
Applications
- DC Motors
- Solenoid/actuators
Typical Application
Block Diagram
Publicerad: 2022-01-31
| Uppdaterad: 2025-12-18
