Monolithic Power Systems (MPS) MP8020 Power Over Ethernet (PoE) Powered Device
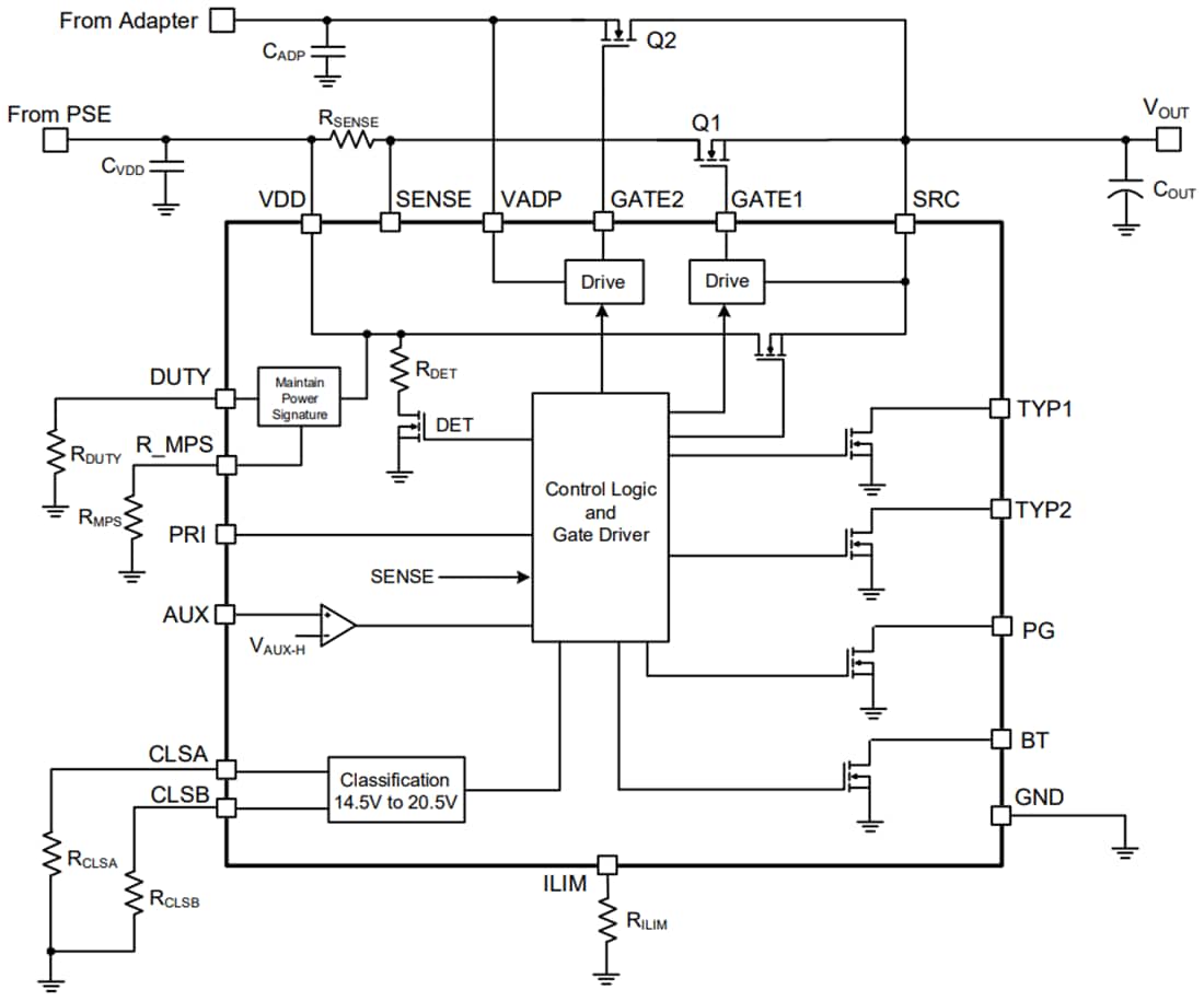
Monolithic Power Systems (MPS) MP8020 Power Over Ethernet Powered Device is an IEEE 802.3af/at/bt compliant, Power over Ethernet (PoE) powered device (PD). The device supports all the functions of IEEE 802.3af/at/bt, including detection, 5-event classification, input current (IIN) control, and an internal 100V hot-swap MOSFET.The MP8020 provides configurable inrush current limiting during start-up and operation current limiting when the internal MOSFET is fully turned on. The GATE1 driver supports the use of an external low on-resistance (RDS(ON)) MOSFET for high-power design. A high-power good (PG) signal enables the use of a downstream DC/DC converter. The MP8020 also provides automatic maintain power signature functionality under light loads.
An auxiliary power input detector (AUX) and GATE2 driver provide a smooth power switch from the power-sourcing equipment (PSE) to an auxiliary wall adapter with low power loss. The MP8020 also features a built-in detection resistor, thermal protection, and a wide input under-voltage lockout (UVLO) hysteresis. The Monolithic Power Systems (MPS) MP8020 is available in a QFN-18 (3mmx5mm) package.
Features
- Compliant with 802.3af/at/bt specifications
- Internal detection resistor
- Supports up to 71.3W Powered Device (PD) operation
- Internal hot-swap MOSFET for ≤ 51W design
- External MOSFET with GATE1 for > 51W design
- Auxiliary power supply from > 8.8V adapter
- GATE2 N-Channel MOSFET driver for adapter supply
- Configurable current limit
- Automatic maintain power signature
- PG and allocated power-type indicators
- 150°C Over-Temperature Protection (OTP)
- Available in a QFN-18 (3mmx5mm) package
Applications
- IEEE 802.3 af/at/bt compliant devices
- Security cameras
- Video and VoIP phones
- WLAN access points
- Internet of Things (IoT) devices
- Pico base stations
Functional Block Diagram
