Monolithic Power Systems (MPS) MP8639 Synchronous Step-Down Converters
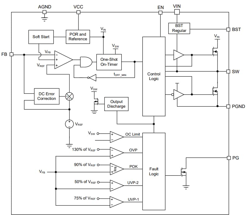
Monolithic Power Systems (MPS) MP8639 Synchronous Step-Down Converters are fully integrated, high-frequency, rectified, and switch-mode converters. These converters can achieve up to 6A of continuous output current and 7.5A of peak output current across a wide 4.5V to 16V input voltage range. The MP8639 step-down converters provide full protection features like Over-Current Protection (OCP), Over-Voltage Protection (OVP), Under-Voltage Protection (UVP), and thermal shutdown. These converters include low-on-resistance (RDS(ON)) power MOSFETs that allow the device to operate at high efficiency across the entire IOUT load range.The MP8639 step-down converters require a minimal number of standard external components. These converters are available in a QFN-11 (2mm x 2mm) package. Typical applications include telecom and networking systems, servers, cloud computing and storage, base stations, general-purpose Point-of-Load (PoL), 12V distribution power systems, and high-end TVs.
Features
- 4.5V to 16V operating input voltage (VIN) range
- 6A continuous output current (IOUT)
- 7.5A peak output current (IOUT_PEAK)
- Low 105μA Quiescent current (IQ)
- Adaptive Constant-On-Time (COT) control for fast transient response
- DC auto-tune loop and remote differential sense
- Low on-resistance (RDS(ON)) internal power MOSFETs
- Switching loss reduction technique
- Stable with POSCAP and ceramic capacitors
- 1% accurate reference voltage (VREF)
- Internal Soft Start (SS)
- Output discharge
- Over-Current Protection (OCP)
- Over-Voltage Protection (OVP)
- Under-Voltage Protection (UVP)
- Thermal shutdown
- Available in a QFN-11 (2mm x 2mm) package
Applications
- Telecom and networking systems
- Servers, cloud computing, and storage
- Base stations
- General-purpose Point-of-Load (PoL)
- 12V distribution power systems
- High-end TVs
- Game consoles and graphic cards
Typical Application Circuit Diagram
Block Diagram
Publicerad: 2024-07-02
| Uppdaterad: 2024-07-18
