Monolithic Power Systems (MPS) MP8795H Step-Down Converters

Monolithic Power Systems (MPS) MP8795H Step-Down Converters achieve up to 20A of output current with excellent load and line regulation over a wide input supply range. The Converters operate at high efficiency over a wide output current load range. The MP8795H employs an internally compensated constant-on-time (COT) control mode that offers a fast transient response and eases loop stabilization. The operating frequency is easily adjustable with a MODE pin configuration to 600kHz, 800kHz, or 1000kHz. This configuration results in the MP8795H frequency remaining constant regardless of the input and output voltages.

The output voltage start-up ramp on the MP8795H is controlled by an internal 1ms timer and is increased by adding a capacitor on REF/TRK. An open-drain power-good (PGOOD) signal indicates if the output is within its nominal voltage range or not. PGOOD is clamped at around 0.7V with an external pull-up voltage when the input supply fails to power the MP8795H.

The MPS MP8795H Step-Down Converters deliver full protection features, including over-current protection (OCP), over-voltage protection (OVP), under-voltage protection (UVP), and over-temperature protection (OTP).

The MP8795H requires a minimal number of readily available, standard, external components. The MP8795H offers a very compact solution in a QFN-21 (3mm x 4mm) package.

Features

  • Wide input voltage range
    • 2.7V to 16V with External 3.3V VCC bias
    • 4V to 16V with Internal bias or external 3.3V VCC bias
  • Differential output voltage remote sense
  • Programmable accurate current limit level
  • 20A Output current
  • Low RDS(ON) integrated power MOSFETs
  • Adaptive COT for ultrafast transient response
  • Stable with zero ESR output capacitor
  • Forced CCM operation
  • Excellent load regulation
  • Output voltage tracking
  • PGOOD Active clamped at a low level during power failure
  • Programmable soft-start time from 1ms
  • Pre-bias start-up
  • Selectable switching frequency from 600kHz, 800kHz, and 1000kHz
  • Non-latch OCP, OVP, UVP, UVLO, and thermal shutdown
  • Output adjustable from 0.6V to 90% VIN, up to 5.5V max
  • Available in a QFN-21 (3mm x 4mm) package

Applications

  • FPGAs
  • Flat-panel televisions and monitors
  • Multi-functional printers
  • Access points and routers
  • Optical modules

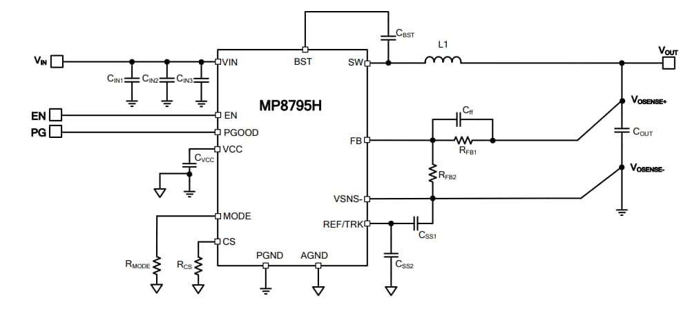
Typical Application

Application Circuit Diagram - Monolithic Power Systems (MPS) MP8795H Step-Down Converters

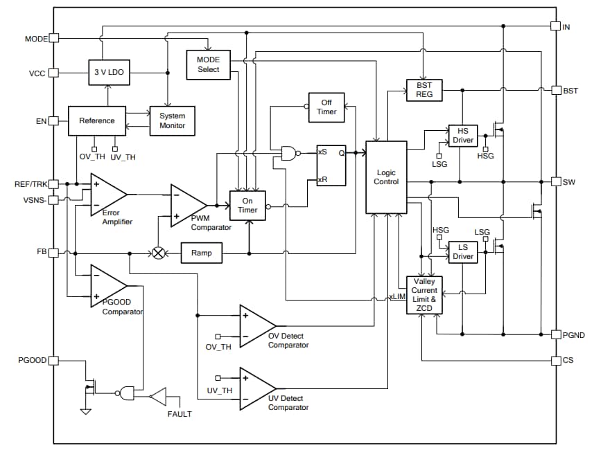
Block Diagram

Block Diagram - Monolithic Power Systems (MPS) MP8795H Step-Down Converters
Publicerad: 2022-01-31 | Uppdaterad: 2022-05-19