Monolithic Power Systems (MPS) MP8861 Step-Down Converters w/Integrated Telemetry
Monolithic Power Systems (MPS) MP8861 Step-Down Converters with Integrated Telemetry offer a fully integrated solution that achieves 6A of continuous output current with superior load/line regulation over a wide input supply range. The I2C interface adjusts the reference voltage range from 0.6V to 1.108V in 4mV steps. Additionally, the output voltage level, voltage slew rate, frequency, current limit, hiccup/latch-off protection, enable, and power-save mode (PSM) are also selectable through the I2C interface.Fast transient response is provided via a constant-on-time (COT) control operation. The MP8861 converters feature an open-drain power good (PG) pin that indicates the output voltage is in the nominal range. Full protection features include over-voltage protection (OVP), over-current protection (OCP), and thermal shutdown. The MP8861 is available in a QFN-14 (3mm x 4mm) package.
Features
- Wide 2.85V to 18V operating input range
- 6A continuous output current
- 1% internal reference accuracy
- I2C programmable reference range from 0.6V to 1.108V in 4mV steps with slew rate control
- 5% accuracy output voltage and output current monitoring via I2C
- Selectable PFM/PWM mode, adjustable frequency, and current limit through I2C
- 4x different selectable I2C addresses
- External Soft Start (SS)
- Open-Drain Power Good (PG) indication
- Output Over-Voltage Protection (OVP)
- Hiccup/latch-off Over-Current Protection (OCP)
- VOUT adjustable up to 5.5V using the FB pin
- Available in a QFN-14 (3mm x 4mm) package
Applications
- Solid-State Drives (SSD)
- Flat-panel televisions and monitors
- Digital set-top boxes
- Distributed power systems
- Networking/servers
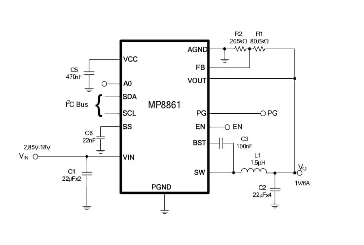
Typical Application
Publicerad: 2019-11-18
| Uppdaterad: 2023-11-03
