Monolithic Power Systems (MPS) MPQ2484U LED Controllers
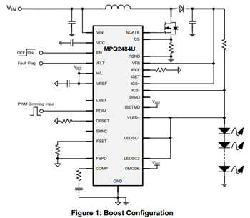
Monolithic Power Systems (MPS) MPQ2484U LED Controllers are flexible, multi-topology, asynchronous controllers. The Monolithic Power Systems (MPS) MPQ2484U can be used for LED lights requiring high luminous output. The devices support buck, boost, and buck-boost configurations, which makes them suitable for various LED lighting applications.Features
- Built for automotive lighting
- Load dump up to 45V
- Cold crank down to 4.5V
- Maximum 75V boost output
- Two-step dimming via the H/L pin
- PWM dimming via the PDIM pin
- Integrated P-Channel MOSFET driver for switch dimming
- Available in AEC-Q100 Grade 1
- Robust protection suite
- Cycle-by-cycle current limit
- Output Over-Voltage Protection (OVP)
- Open LED protection
- LED string anode/cathode to battery/ground short protection
- One or multiple LED short protection
- Over-temperature shutdown
- Fault Flag Output (/FLT)
- Multi-topology
- Supports buck, boost, and buck-boost topologies
- Low-noise EMI/EMC
- Frequency Spread Spectrum (FSS)
- Configurable or Synchronizable Switching Frequency (fSW)
- Additional features
- <5μA shutdown current
- <1mA quiescent current
- Configurable current-sense reference via an external resistor
- External loop compensation
- Available in a TSSOP-28EP package
Applications
- Automotive exterior LED lighting
- Headlights
- Tail lights
- Fog lights
- Commercial and industrial LED lighting
Publicerad: 2023-04-19
| Uppdaterad: 2023-05-05
