Monolithic Power Systems (MPS) MPQ3413 Synchronous Step-Up Converters
Monolithic Power Systems (MPS) MPQ3413 Synchronous Step-Up Converters are designed to operate from an input voltage as low as 2.8V. These step-up converters also provide inrush current limiting and output Short-Circuit Protection (SCP). The MPQ3413 converters feature an integrated P-channel synchronous rectifier that improves efficiency and eliminates the need for an external Schottky diode. These step-up converters have a fixed switching frequency of 2.2MHz that allows for the use of small external components. The MPQ3413 step-up converters also offer internal compensation and Soft Start (SS), which reduces the number of external components. Typical applications include single-cell Li battery backup and automotive secondary regulation.Features
- Supports 5V/0.3A average output current (IOUT)
- 2.8V to 4V input voltage (VIN) range
- 5V fixed output voltage (VOUT)
- Internal Synchronous Rectifier (SR)
- 2.2MHz fixed switching frequency (fSW)
- 52μA Quiescent current (IQ)
- <1μA shutdown current
- True output disconnect from the input
- Up to 85% efficiency
- Internal compensation, inrush current limiting, and internal Soft Start (SS)
- Small external components
- Over-Voltage Protection (OVP), Short-Circuit Protection (SCP), and Over-Temperature Protection (OTP)
- Available in a TSOT23-8 package
- Available in AEC-Q100 Grade 1
Applications
- Single-cell Li battery backup
- Automotive secondary regulation
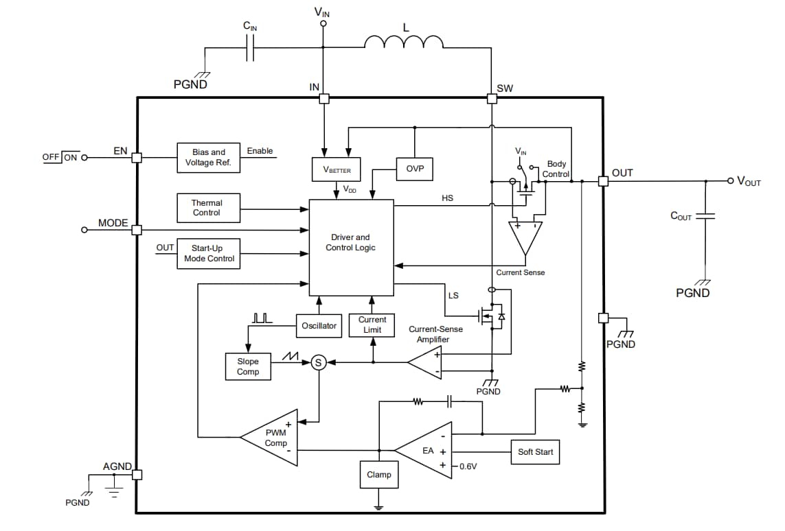
Block Diagram
Typical Application Circuit
Publicerad: 2023-04-06
| Uppdaterad: 2023-04-17
