Murata Power Solutions UWE 75W Eighth-Brick DC/DC Converters
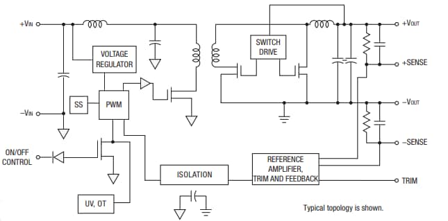
Murata Power Solutions UWE Series 75W Eighth-Brick DC/DC Converters are high-current isolated power modules for use in high-density system boards. Wide input (9VDC to 36VDC or 18VDC to 75VDC) makes the UWE Series ideal for battery-powered, telecom, and portable applications. Murata Power Solutions UWE Series 75W Eighth-Brick DC/DC Converters measure only 0.9" x 2.3" x 0.38" and can plug directly into quarter-brick pinouts. These devices possess several standard fixed-output voltages from 3.3VDC to 24VDC to assure compatibility in embedded equipment, CPU cards, and instrument subsystems.Features
- Industry-standard through-hole eighth-brick package with 0.9" x 2.3" x 0.38" outline dimensions
- Wide input range of 9VDC to 36VDC or 18VDC to 75VDC
- Fixed outputs from 3.3V to 24VDC up to 75W
- Synchronous rectification yields very high efficiency and low power dissipation
- Operating temperature range from -40°C to +85°C with derating
- Up to 2250VDC isolation
- Outstanding thermal performance and derating
- Extensive self-protection, overtemperature, and overload features with no output reverse conduction
- On/off control, trim, and remote sense functions
- Certified to UL/EN/IEC 60950-1, CAN/CSA-C22.2
- No. 60950-1, 2nd Edition, safety approvals, and EN 55022/CISPR22 standards
- Pre-bias operation for startup protection
Block Diagram
Publicerad: 2009-10-06
| Uppdaterad: 2025-07-25
