Nexperia NEX52080 USB Type-C® Power Delivery Controllers
Nexperia NEX52080 USB Type-C® and Power Delivery (PD) Controllers feature support for multiple DP/DM-based fast charging protocols. The Nexperia NEX52080 controllers are designed for power source applications supporting Type-C CC detection, PD communication with cables and PD devices, as well as DP/DM power contract negotiation with flash charging-supported mobile devices. These devices are designed with Constant-Voltage (CV), Constant Current (CC) control loops to support applications with optocouplers and to work with various DC/DC or AC/DC converters.Features
- USB Type-C PD controller
- Programmable Type-C default, 1.5A, 3A source capability advertisement
- USB PD3.1 SPR with PPS
- Integrated VCONN power supply and switch
- SOP communication support for E-Marker
- Mobile charging protocols support
- BC1.2 DCP and legacy charging protocols
- Proprietary charging protocols
- Wide operation ranges from 3.3V to 29.4V
- CC1 and CC2 pins with 30V tolerance to stand against short-to-VBUS
- Programmable GPIOs
- I2C interface
- Integrated N-MOSFET gate driver
- Programmable cable compensation for VBUS
- Built-in VIN and VBUS discharge (GPIO configurable to drive external discharge low-side MOSFET)
- Low power mode support
- Programmable fault protection and threshold
- OVP and UVP
- OVP for CC pins and DP/DM pins
- Programmable VBUS output OCP
- OTP
- Multi-IC communication for smart power distribution in multi-port applications
- Embedded MCU with 32kB MTP
- 4.0mm x 4.0mm x 0.75mm HWQFN16 (0.65mm pitch) and HWQFN24 (0.5mm pitch) package options
Applications
- Power adapters
- Wall adapters
- Power storage
Specifications
- 3.3V to 29.4V supply voltage range
- 3.1V typical IC power on reset threshold
- 2.85V typical IC under voltage lock-out threshold
- 1.5V typical internal LDO output on VCC pin
- 70mA to 170mA programmable load discharge current range
- ±1% to ±3% output voltage control accuracy range
- 5mΩ typical current sensing resistor
- ±0.15A to ±3A output current control accuracy range
- 3.2A typical overcurrent protection tripping point
- 21A typical short-circuit protection tripping point
- 20mA typical gate discharge current
- Thermal resistance
- 46°C/W (HWQFN24) and 47°C/W (HWQFN16) junction-to-ambient
- 22°C/W (HWQFN16) and 23°C/W (HWQFN24) junction-to-case
- Electrostatic Discharge (ESD) ratings
- ±2000V Human-Body Model (HBM) per ANSI/ESDA/JEDEC JS-001
- ±500V Charged-Device Model (CDM) per JEDEC specification JESD22-C101
- -40°C to +85°C ambient temperature range
- -40°C to +125°C junction temperature range
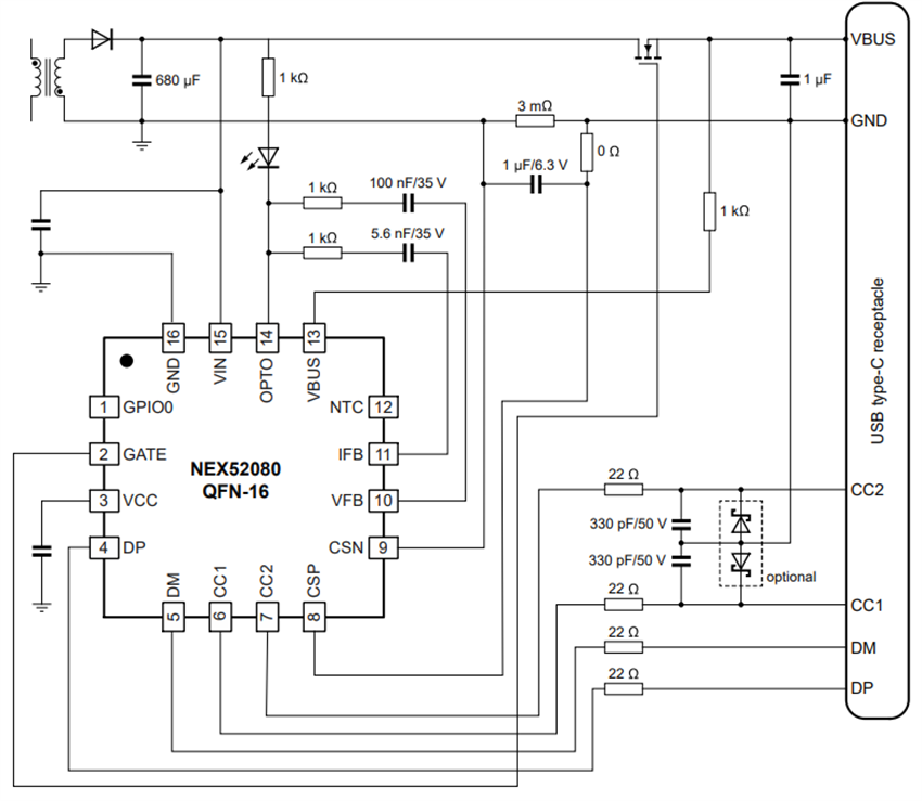
Application Circuit Diagram
Functional Block Diagram
Publicerad: 2025-08-25
| Uppdaterad: 2025-09-04
