Nexperia NID1100 Low Forward-Voltage Drop Ideal Diode

Nexperia NID1100 Low Forward-Voltage Drop Ideal Diode is designed for applications requiring efficient power management. Operating over an input voltage range of 1.5V to 5.5V, the Nexperia NID1100 supports up to 1A continuous current. This diode features forward and reverse voltage blocking, making it an excellent replacement for conventional Schottky diodes in low-voltage systems. The NID1100 offers a typical forward voltage drop of just 120mV at 3.6V input and 1A load current, significantly reducing power loss. The diode includes robust protection mechanisms such as short-circuit current limiting and over-temperature shutdown. Additionally, the NID1100 is available in a compact SOT753 (SC-74A) package and operates efficiently across a wide -40°C to +125°C temperature range.

Features

  • 1.5V to 5.5V input voltage range
  • Low 120mV typical forward drop voltage (VFWD) at 3.6V input and 1A load current
  • Reverse voltage blocking always, low leakage current when reverse biased
  • Forward voltage blocking when disabled
  • Low quiescent current
  • Enhanced load transient response
  • Controlled rise time at start-up
  • Over temperature protection
  • Short-circuit protection
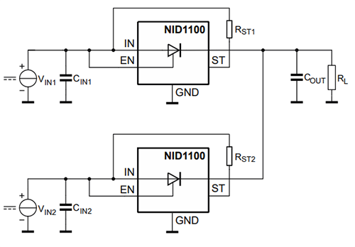
  • Supported OR-ing configurations
    • Two or more NID1100 devices
    • NID1100s and conventional Schottky diodes
    • NID1100 and an external PMOS
  • SOT753 (SC-74A) 5-pin plastic surface-mounted package
  • -40°C to +125°C junction temperature range (TJ)

Applications

  • Internet of Things (IoT) systems
  • Gas and smart meters
  • CO detectors
  • Battery backup systems
  • USB powered devices

Specifications

  • 0V to 5.5V output voltage range
  • 50mA to 1A maximum continuous output current range
  • 1.5A maximum pulsed switch current
  • 0V to 5.5V EN pin voltage range
  • 0mA to 0.5mA current range into the ST pin
  • 0.3pF to 100pF total capacitance range at OUT, including derating and tolerances
  • Input
    • 725nA maximum input quiescent current, 562nA typical
    • 250nA maximum input shutdown current, 108nA typical
  • 70mV to 180mV maximum pass FET forward voltage drop range
  • Status pin
    • 0.3V maximum status low threshold
    • ±75nA status pin leakage current
  • 2.8A typical short circuit protection over current limit
  • Typical over-temperature shutdown
    • +175°C shut down
    • +35°C hysteresis
  • Thermal resistance according to JEDEC51-5 and -7
    • 206°C/W junction-to-ambient
    • 111°C/W junction-to-top characterization parameter
  • ESD ratings
    • ±2000V Human Body Model (HBM) per ANSI/ESDA/JEDEC JS-001 class 2
    • ±500V Charged-Device Model (CDM) per ANSI/ESDA/JEDEC JS-002 class C2a

Simplified Application Diagram

Application Circuit Diagram - Nexperia NID1100 Low Forward-Voltage Drop Ideal Diode

Block Diagram

Block Diagram - Nexperia NID1100 Low Forward-Voltage Drop Ideal Diode
Publicerad: 2025-04-02 | Uppdaterad: 2026-02-16