Nexperia NMUX1237 Multiplexer/Demultiplexer Eval Board
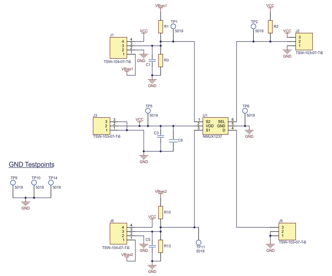
Nexperia NMUX1237 Multiplexer/Demultiplexer Evaluation Board is based on the NMUX1237 CMOS bidirectional single-pole double-throw (SPDT) analog switch. The board features convenient test points for GND, VCC, Yn, Z, and S pins. Additionally, footprints for 0603 resistors and capacitors are included on the two analog channels, allowing the user to create a customized voltage divider if required.The Nexperia NMUX1237 Multiplexer/Demultiplexer Evaluation Board arrives in a labeled, antistatic ESD bag. and silkscreen text makes it easy to reference pin names and locations.
Features
- Integrated suppression circuit to minimize signal overshoot
- Wide supply voltage range from 1.08V to 5.5V
- Bidirectional signal path
- Break-before-make switching
- 4Ω very low ON resistance
- 5nA low supply current
- 1.8V control logic thresholds across the supply operating range
Applications
- Low-voltage digital I/Os combined with mid-voltage analog signal monitoring
- Signal-sensitive applications requiring minimal overshoot
Layout
Schematic
Publicerad: 2025-08-06
| Uppdaterad: 2025-08-26
