Nisshinbo NR1644 Low Noise High RR Output Voltage Regulators
Nisshinbo NR1644 Low Noise High Ripple Rejection (RR) Output Voltage Regulators are designed for precision analog and RF applications. These Nisshinbo NR1644 low drop-out (LDO) regulators offer an impressive ripple rejection ratio of up to 80dB at 1kHz and maintain ultra-low output noise levels of just 6.5µVRMS (10Hz to 100kHz), making the devices ideal for noise-sensitive environments. The NR1644 supports output voltages ranging from 0.8V to 3.6V with a maximum output current of 500mA. The regulators feature a fast transient response, low dropout voltage (as low as 60mV at 100mA), and a built-in soft-start function to minimize inrush current. The devices also include thermal shutdown and overcurrent protection for enhanced reliability. Packaged in a compact DFN format, the NR1644 is well-suited for portable and space-constrained designs such as wireless modules, sensors, and audio systems.Features
- -40°C to +125°C operating junction temperature range
- Input voltage range (absolute maximum rating)
- VIN: VSET + VDO to VBIAS (6.5V)
- VBIAS: VSET + 1.5V (≥2.4V) to 5.5V (6.5V)
- 0.4V to 1.5V output voltage range
- ±1.0% output voltage accuracy (Ta = +25°C)
- 2.0A output current
- Quiescent current
- 75µA typical automatic mode alternative version
- 1.0mA typical fast-mode fixed version
- 5µVRMS typical output noise voltage (10Hz to 100kHz)
- VIN pin ripple rejection
- 110dB typical (f = 1kHz, IOUT = 1A)
- 50dB typical (f = 1MHz, IOUT = 1A)
- Dropout voltage
- 90mV typical (IOUT = 1A)
- 180mV typical (IOUT = 2A)
- COUT ≥ 10µF, CIN ≥ 4.7µF, and CNR = 0.1µF to 2.2µF recommended ceramic capacitors
- Protection functions
- Thermal shutdown function
- Undervoltage Lock Out (UVLO) function (VIN)
- Soft-start function
- Discharge function
- Power-good function
- DFN2020-8-GA 2.0mm x 2.0mm x 0.8mm package
- Halogen-free and RoHS compliant
Applications
- CMOS image sensors
- Communication devices (such as RF modules) and clock generation devices (such as VCO or PLL)
- High-accuracy Analog-to-Digital Converters (ADCs) and Digital-to-Analog Converters (DACs)
- Low power consumption SoCs and FPGAs
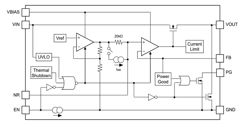
Block Diagram
Publicerad: 2025-05-28
| Uppdaterad: 2025-06-09
