Nisshinbo NJW4132 Step-Up Switching Regulators
Nisshinbo (New Japan Radio) NJW4132 Step-Up Switching Regulators are current mode internal 45V MOSFET step-up switching regulators with an external clock synchronizing function. The NJW4132 series has a soft-start function, external clock synchronization, overcurrent protection, thermal shutdown circuit. NJW4132 Step-Up Switching Regulators can help to downsize applications. Other features include PWM control, a wide operating voltage range, and a stand-by function. Typical applications include vehicle AV devices, LCD panels, and audio circuits.Features
- Current mode control
- External clock synchronization
- 4.5V to 40V operating voltage range
- 1.75A min. switching current
- PWM control
- Built-in compensation circuit
- Corresponds to ceramic capacitors (MLCCs)
- 700kHz typ. oscillating frequency
- 10ms typ. soft-start function
- Undervoltage lockout (ULVO)
- Overcurrent protection (hiccup type)
- Thermal shutdown protection
- Standby function
- SOT-89-5 package
Applications
- Car AV devices
- LCD panels
- Audio circuits
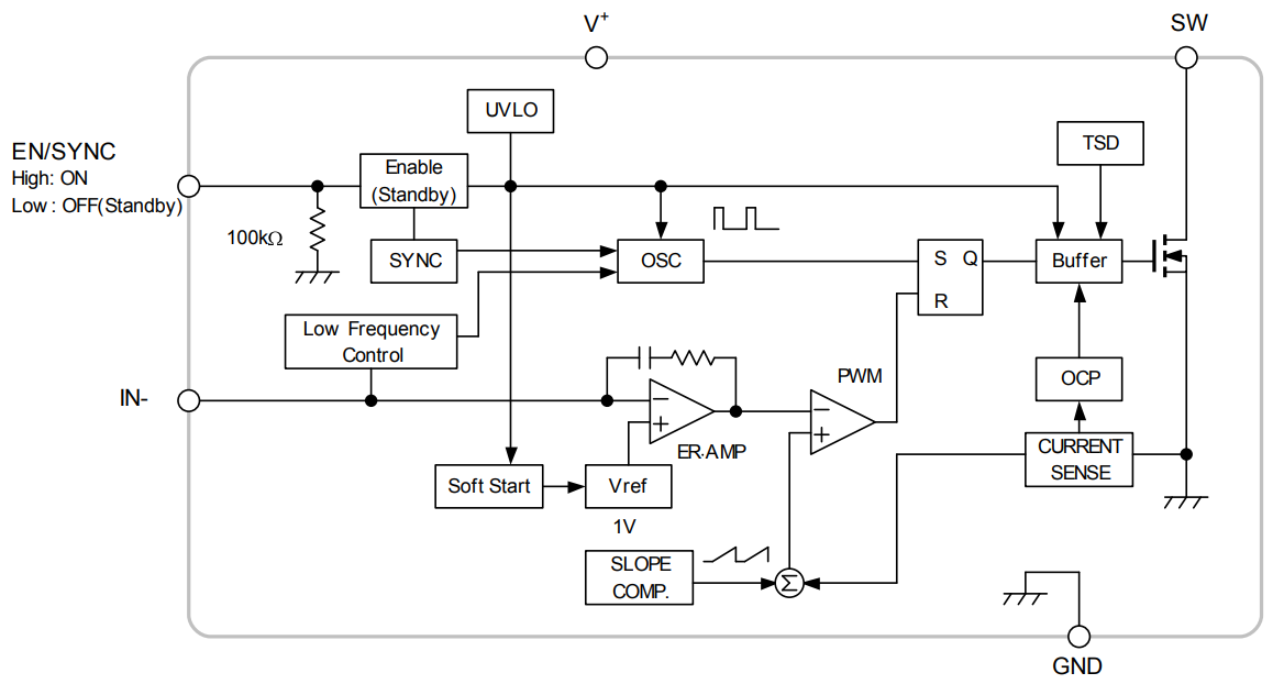
Block Diagram
Publicerad: 2014-09-26
| Uppdaterad: 2022-03-11
