NXP Semiconductors TEA2095T GreenChip Dual SR Controller
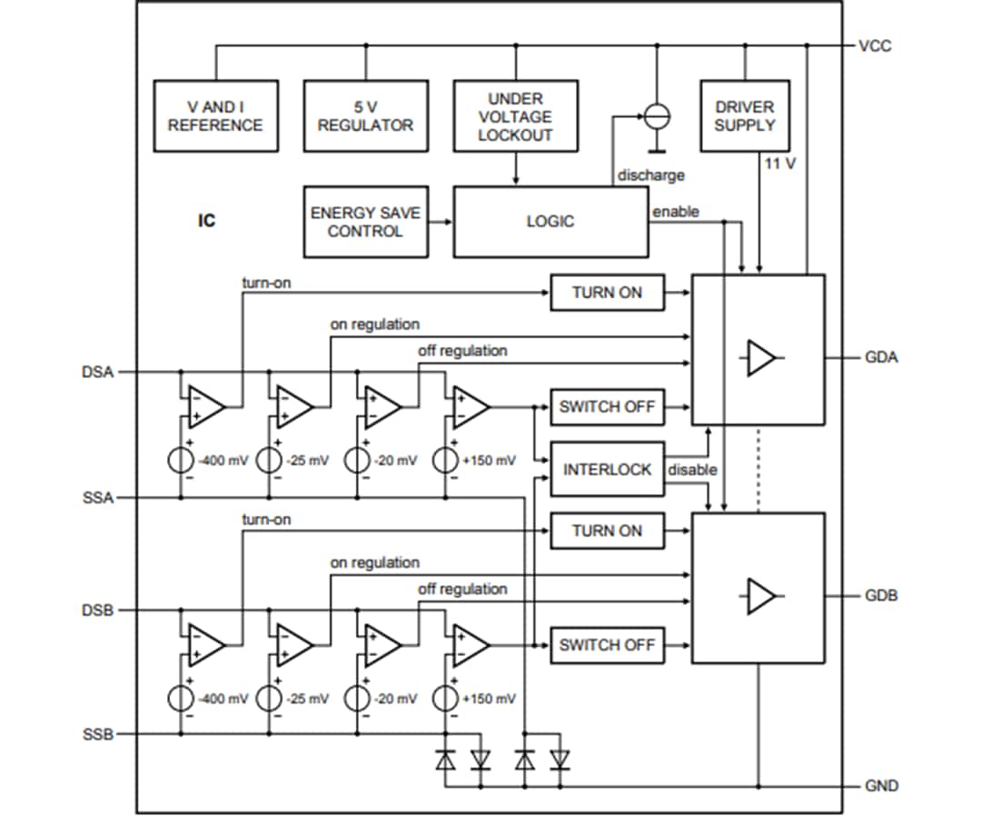
NXP Semiconductors TEA2095T GreenChip Dual Synchronous Rectifier (SR) Controller is a dedicated controller IC for synchronous rectification on the secondary side of resonant converters. The NXP TEA2095T incorporates an adaptive gate drive method, providing maximum efficiency at any load. The TEA2095T has two driver stages for driving the SR MOSFETs, which rectify the outputs of the central tap secondary transformer windings. The two gate driver stages have individual sensing inputs and operate independently.The TEA2095T is optimized for efficient operation with very low-ohmic MOSFETs and switching at high frequencies. The TEA2095T is fabricated in a Silicon-on-Insulator (SOI) process and offered in SO-8 and thermally enhanced HSO-8 packages.
Features
- Efficiency
- Adaptive gate drive for maximum efficiency at any load
- 90μA (typical) supply current in energy save operation
- -25mV regulation level for driving low-ohmic MOSFETs
- Application
- 4.5V to 38.0V supply voltage range
- Dual synchronous rectification for LLC resonant
- Supports 5.0V operation with logic level SR MOSFETs
- Differential inputs for sensing the drain and source voltages of each SR MOSFET
- Package options
- SO-8
- SO-8 with an exposed die pad
- Discharge of the output capacitor after mains disconnect
- Control
- SR control without minimum on-time
- Adaptive gate drive for fast turn-off at the end of the conduction
- Undervoltage lockout (UVLO) protection with active gate pull-down
- Interlock function to prevent simultaneous conduction of the external MOSFETs
- Supports 1.0MHz switching frequency
Applications
- Adapters
- Power supplies for desktop PC and all-in-one PC
- Power supplies for servers
- Switched-mode power supplies
Design Resources
Block Diagram
Publicerad: 2020-03-31
| Uppdaterad: 2024-10-29
