onsemi NCV59800 LDO Voltage Regulator
onsemi NCV59800 LDO Voltage Regulator is a low-dropout linear regulator that offers high PSRR and ultra-low output noise. The NCV59800 incorporates the BiCMOS process to achieve good electrical performance. This regulator is an ideal choice for noise-sensitive analog RF front-ends used for telecom equipment. The NCV59800 regulator features over-current and thermal shutdown protection and is available in a 3mm x 3mm DFN8 package. Typical applications include telecom infrastructures, automotive infotainment systems, and high-speed I/F (PLL/VCO).Features
- 2.2V to 5.5V operating input voltage range
- 0.8V to 5V output voltage range (adjustable)
- 60µA typical quiescent current
- 200mV typical at 1A and VOUT = 2.5V
- ±2.5% VOUT accuracy across load/line/temperature
- Stable with small 4.7μF ceramic capacitors
- 15VRMs/V typical from 100Hz to 100kHz very low noise
- Overcurrent and thermal shutdown protection
- Available in 3mm x 3mm DFN8 package
- Device temperature grade 1 with -40°C to +125°C ambient operating temperature range
- AEC-Q100 qualified and PPAP-capable
- Pb-free, Halogen-free/BFR-free, and RoHS-compliant
Applications
- Telecom infrastructure
- Automotive infotainment systems
- High-speed I/F (PLL/VCO)
Typical Applications Circuit Diagram
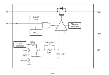
Internal Block Diagram
Publicerad: 2019-07-16
| Uppdaterad: 2024-02-06
