onsemi NCL2801 Power Factor Controller
onsemi NCL2801 Power Factor Controller is designed for LED Lighting applications, providing optimized line current THD and high efficiency. The NCL2801 incorporates a wide range of protection features to ensure robust operation. This device is ideal for use in applications where cost-effectiveness, reliability, low line current THD, low standby power, and high efficiency are key requirements.Housed in a SO-8 package, the NCL2801 also incorporates the features necessary for robust and compact PFC boost stages, with few external components.
Features
- Near-unity power factor
- Critical conduction mode (CrM)
- Valley count Frequency Fold-Back (VCFF)
- Peak Current Control mode to maintain a proper current shaping in VCFF mode
- Fast line/load transient compensation (dynamic response enhancer) option
- Brown-out detection
- Two-level line feed-forward (HL&LL)
- Valley turn-on (no valley hoping by construction)
- -500mA / +800mA high drive capability
- VCC range from 10.5V to 27.0V
- Low start-up consumption
- Safety
- Thermal shutdown
- Non-latching, Over-Voltage Protection (3 prog levels)
- Over-current limitation
- Low duty-cycle operation if the bypass diode is shorted
- Open ground Pin fault monitoring
- Pin CS shorted to GND or open monitoring
- Pin ZCD open tested before controller starts
- Controller not allowed to start if the MULT pin is left open
- SOIC-8 package type
- 4.0mm x 5.0mm package dimensions
- Pb-free and halide-free
Applications
- PC power supplies
- Lighting ballasts (LED, fluorescent)
- LCD display panels
- Off-line appliances requiring power factor correction
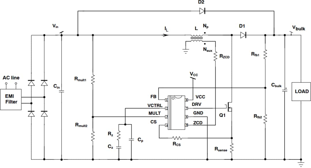
Typical Application Circuit
Publicerad: 2019-02-27
| Uppdaterad: 2024-01-22
