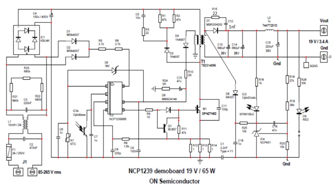
onsemi NCP1239B65WG Power Supply Evaluation Board
onsemi NCP1239B65WG Power Supply Evaluation Board is a 65W, 19V, fixed-frequency current-mode controller board featuring the dynamic self-supply. The controller hosts jittered 65kHz or 100kHz switching circuitry with a supply range of 0V to 35V. This board features a timer-based fault detection that ensures the detection of overload and an adjustable compensation.NCP1239B65WG Evaluation Board Schematic
Videos
Publicerad: 2018-07-10
| Uppdaterad: 2022-10-31
