onsemi NCP1632A CrM Power Factor Controller, Interleaved
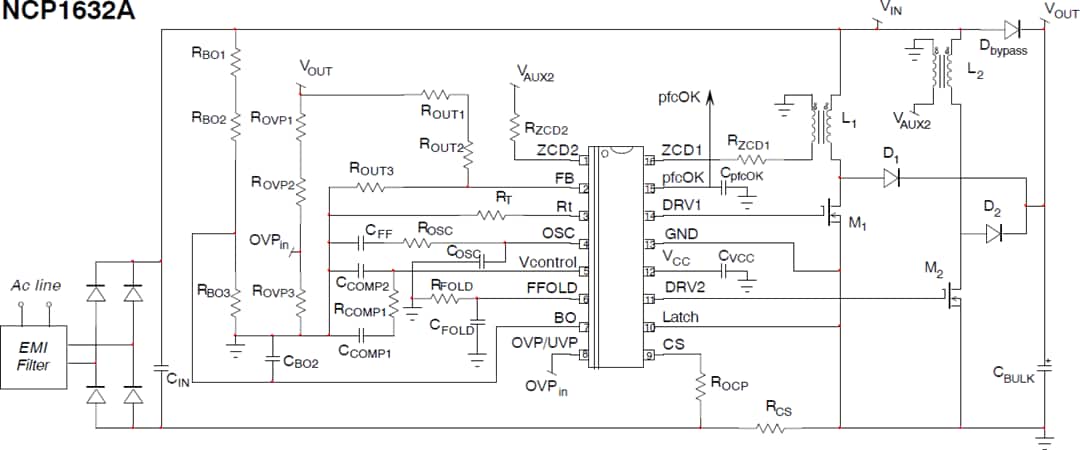
onsemi NCP1632A Critical Conduction Mode (CrM) Power Factor Controller is an interleaving, 2-phase PFC controller. In heavy load conditions, the NCP1632A operates in critical conduction mode (CrM). The device can also operate in discontinuous conduction mode (DCM) with frequency foldback in light load for an optimized efficiency over the whole power range. The NCP1632A integrates a wide range of protection features for rugged operation. The device is ideal for applications where high-level efficiency over the load range and near-unity power factor are the key requirements.The NCP1632A integrates a dual MOSFET driver for interleaved PFC applications. Interleaving consists of paralleling two small stages instead of a larger one. This process eases implementation, enables the use of smaller components, and offers better heat distribution. Interleaving also extends the power range of Critical Conduction Mode, which is an efficient and cost-effective technique eliminating the need for low trr diodes. In addition, the NCP1632A drivers are 180° phase-shifted for a significantly reduced current ripple.
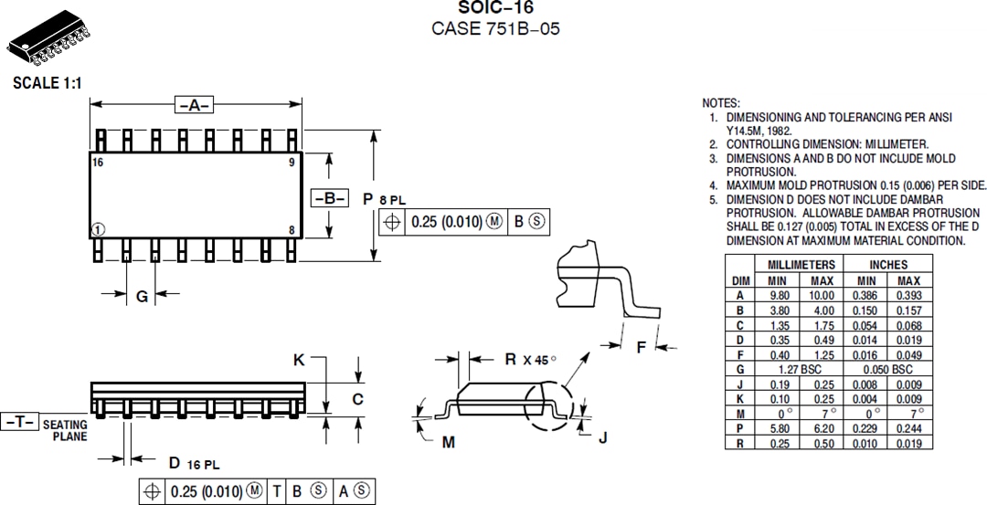
Housed in a SOIC-16 package, the onsemi NCP1632A Power Factor Controller incorporates all the features necessary for building robust and compact interleaved PFC stages, with a minimum of external components.
Features
- Near-unity power factor
- Substantial 180° phase shift in all conditions, including transient phases
- Frequency Clamped Critical Conduction Mode (FCCrM) enables fixed-frequency, discontinuous conduction mode operation with critical conduction achievable in most stressful conditions
- FCCrM operation optimizes the PFC stage efficiency over the load range
- Out-of-phase control for low EMI and a reduced rms current in the bulk capacitor
- Frequency foldback at low power to further improve the light load efficiency
- Accurate zero current detection by auxiliary winding for valley turn on
- Fast line/load transient compensation
- High -500mA/+800mA drive capability
- Signal to indicate that the PFC is ready for operation ("pfcOK" pin)
- VCC Range from 10V to 20V
- Output over and under voltage protection
- Brown-out detection with a 50ms delay to help meet hold-up time specifications
- Soft-start for a smooth start-up operation
- Programmable adjustment of the maximum power
- Over-current limitation
- Detection of inrush currents
- SOIC-16 package
Applications
- Computer power supplies
- LCD and plasma flat panel displays
- Any off-line appliance requiring power factor correction
Typical Application Circuit
Package Outline
