onsemi NCP51200 3A Source/Sink DDR Termination Regulators
onsemi NCP51200 3A Source/Sink VTT Termination Regulators for DDR, DDR-2, DDR-3, and DDR-4 are designed for low input voltage and low noise systems where space restrictions are key considerations. Designers can use NCP51200 in low power chipsets and graphics processor cores that require dynamically adjustable output voltages. These devices support a remote sensing function and all power requirements for DDR VTT bus termination. NCP51200 devices only requires a minimum output capacitance of 20µF and offer a fast transient response. AEC−Q100 Qualified and PPAP Capable, the onsemi NCP51200 provides NCV prefix for automotive and other applications requiring unique site and control change requirements.Features
- For automotive applications
- 2.5V, 3.3V, and 5V input voltage rails
- 1.1V to 3.5V PVCC voltage range
- Integrated power MOSFETs
- Fast load - transient response
- Remote Sensing (VTTS)
- Built-in soft start, under voltage lockout and over current limit
- Thermal shutdown
- Small, low-profile 10-pin, 3mm x 3mm DFN Package
- AEC−Q100 qualified and PPAP capable
- Pb-free
- RoHS compliant
Applications
- DDR memory termination
- Desktop PCs, notebooks, and workstations
- Servers and networking equipment
- Telecom / datacom, GSM base station
- Graphics processor core supplies
- Set top boxes, LCD TVs / PDP TVs, copier / printers
- Chipset / RAM supplies as low as 0.5V
- Active bus termination
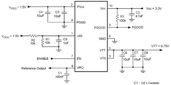
Typical DDR-3 Application Schematic
Publicerad: 2014-09-04
| Uppdaterad: 2022-03-11
