onsemi NCP51810 Gate Driver
onsemi NCP51810 Gate Driver is a 200V high-speed half-bridge driver for GaN power switches used in full or half-bridge applications. This gate driver offers short and matched propagation delays with advanced level shift technology that provides a -3.5V to 150V (typical) common-mode voltage range. onsemi NCP51810 offers protection functions such as independent undervoltage lockout (UVLO), monitoring VDD bias voltage, VDDH and VDDL driver bias, and thermal shutdown. Applications include 48V to 12V PoL converters, 48V to low voltage bus converters, and industrial modules.Features
- 150V integrated high-side and low-side gate drivers
- UVLO protections for VDD high and low-side drivers
- Dual TTL compatible schmitt trigger inputs
- Split output allows independent turn-on/turn-off adjustment
- 1A source capability and 2A sink capability
- Separated HO and LO driver output stages
- 1ns rise and fall times optimized for GaN devices
- Up to 3.5V Switch (SW) and Power Ground (PGND) negative voltage transient
- 200V/ns dV/dt rating for all SW and PGND-referenced circuitry
- <50ns maximum propagation delay
- <5ns matched propagation delays
- User-programmable dead time control
- Thermal shutdown (TSD)
Applications
- Full or half-bridge
- Active clamp flyback or forward and synchronous rectifier topologies
- 48V to 12V PoL converters
- 48V to low-voltage bus converters
- Industrial modules
Internal Block Diagram
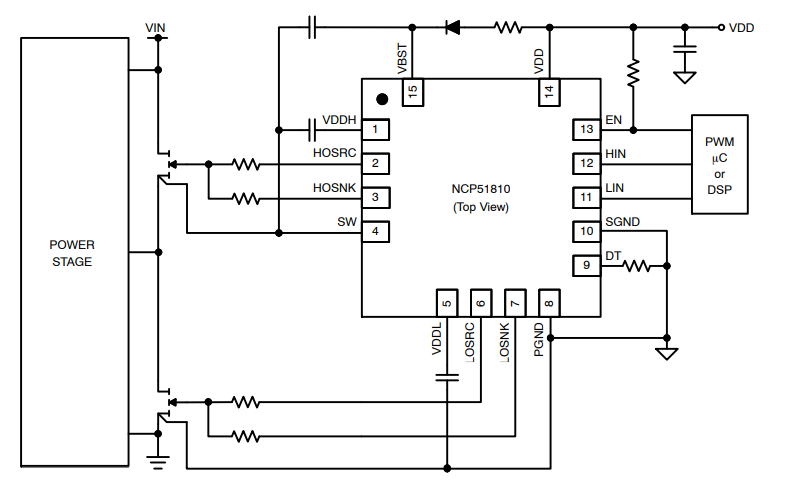
Application Circuit Diagram
Publicerad: 2020-12-03
| Uppdaterad: 2024-05-20
